HOME   LIST
‹–   –›

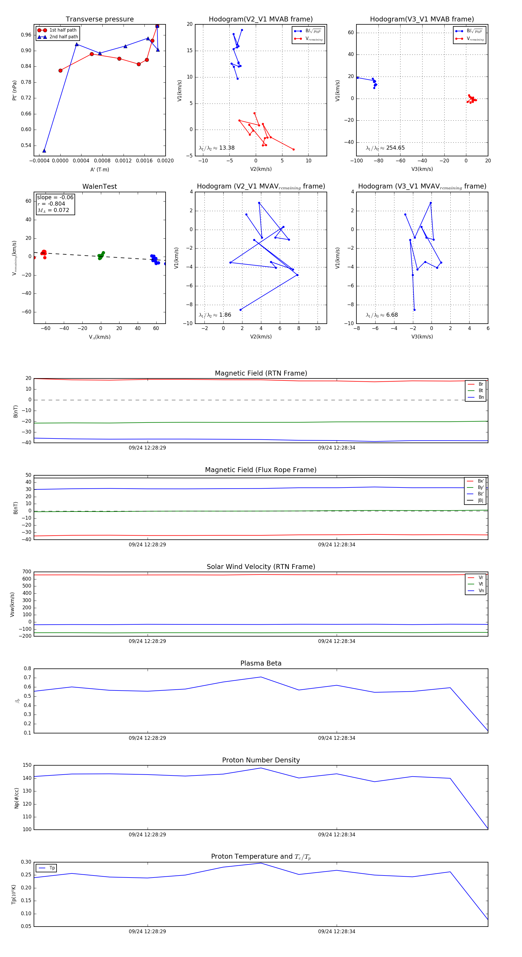
Flux Rope in 2023

Flux Rope Event 2023-09-24 12:28:26 ~ 2023-09-24 12:28:38 (13 seconds)


plot