HOME   LIST
‹–   –›

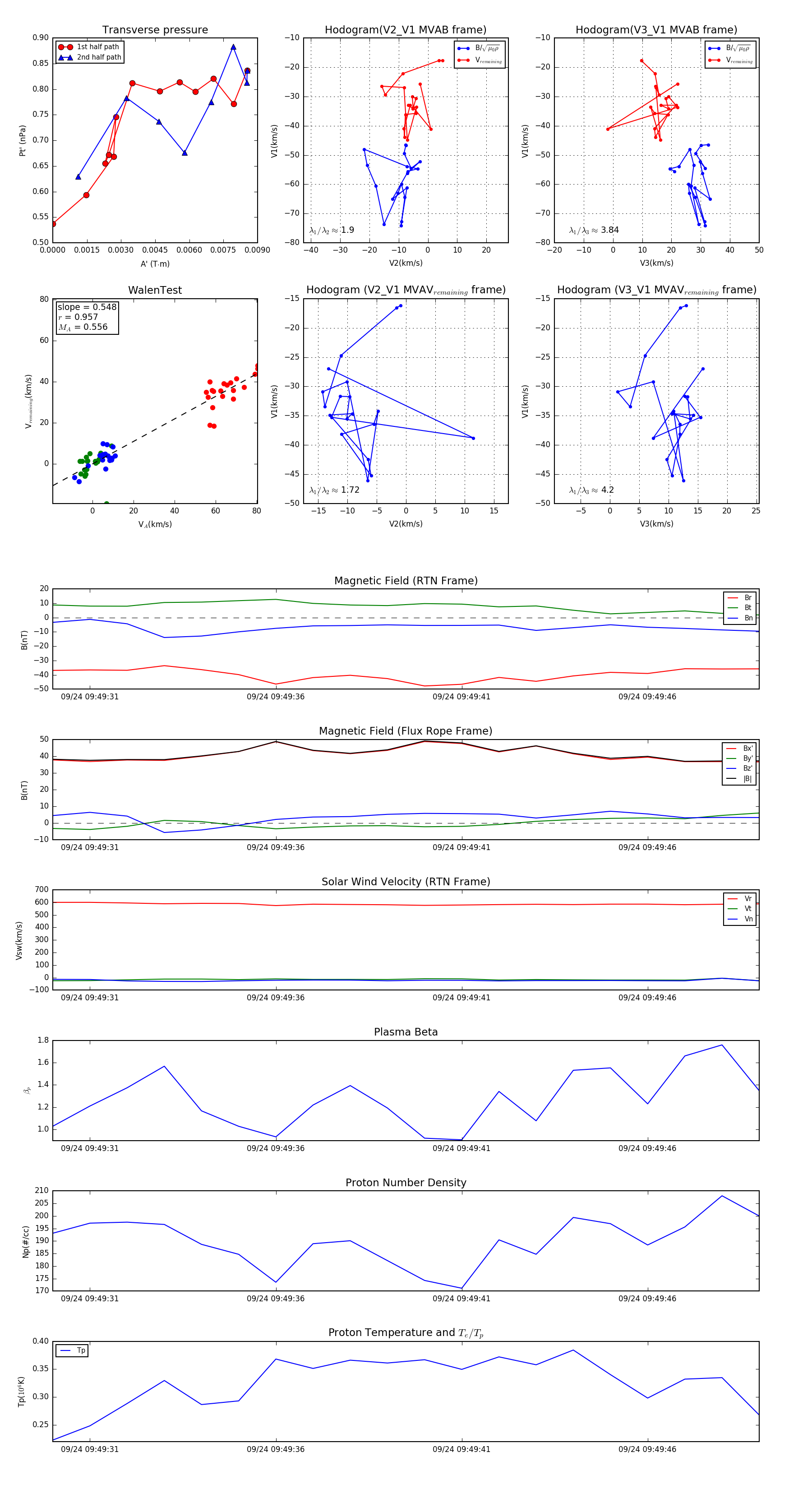
Flux Rope in 2023

Flux Rope Event 2023-09-24 09:49:30 ~ 2023-09-24 09:49:49 (20 seconds)


plot