HOME   LIST
‹–   –›

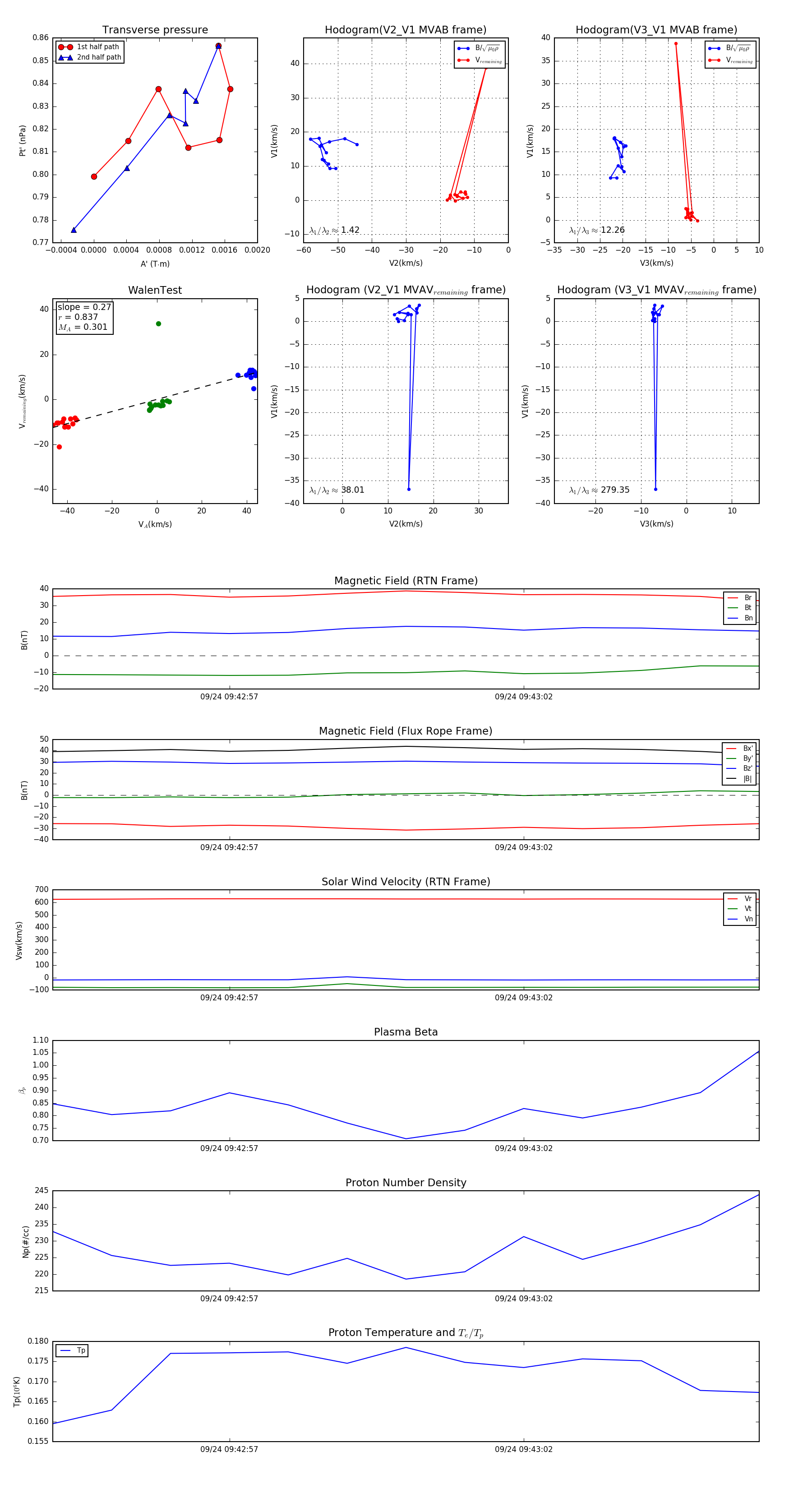
Flux Rope in 2023

Flux Rope Event 2023-09-24 09:42:54 ~ 2023-09-24 09:43:06 (13 seconds)


plot