HOME   LIST
‹–   –›

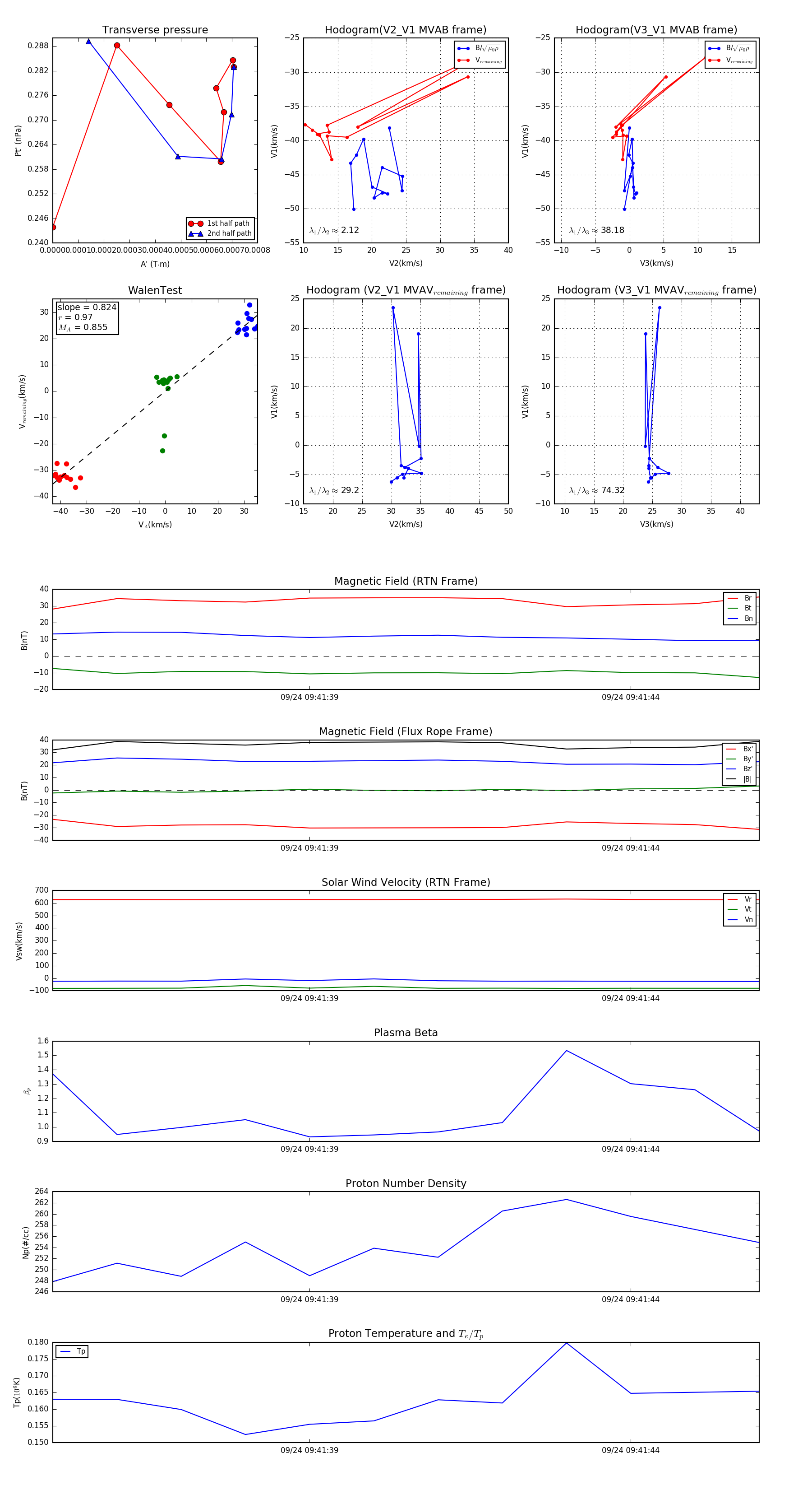
Flux Rope in 2023

Flux Rope Event 2023-09-24 09:41:35 ~ 2023-09-24 09:41:46 (12 seconds)


plot