HOME   LIST
‹–   –›

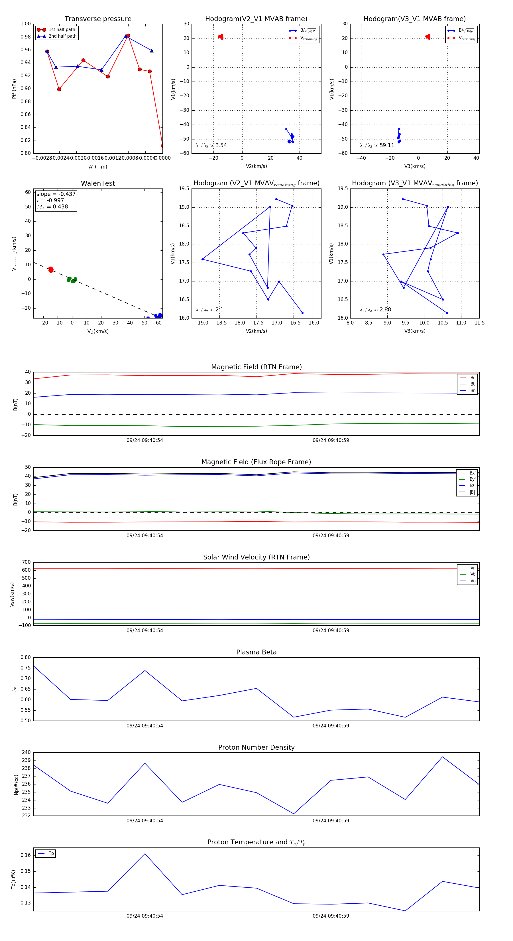
Flux Rope in 2023

Flux Rope Event 2023-09-24 09:40:51 ~ 2023-09-24 09:41:03 (13 seconds)


plot