HOME   LIST
‹–   –›

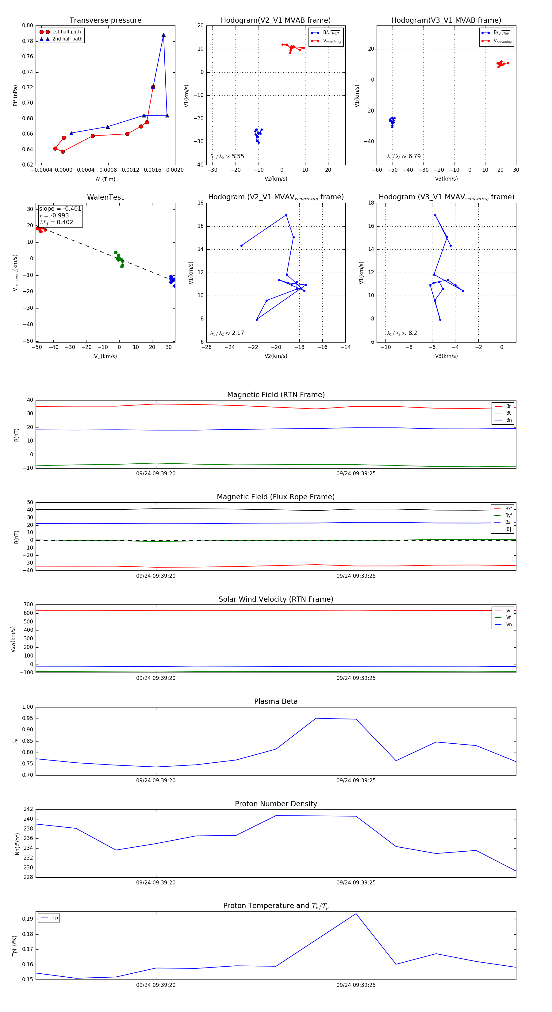
Flux Rope in 2023

Flux Rope Event 2023-09-24 09:39:17 ~ 2023-09-24 09:39:29 (13 seconds)


plot