HOME   LIST
‹–   –›

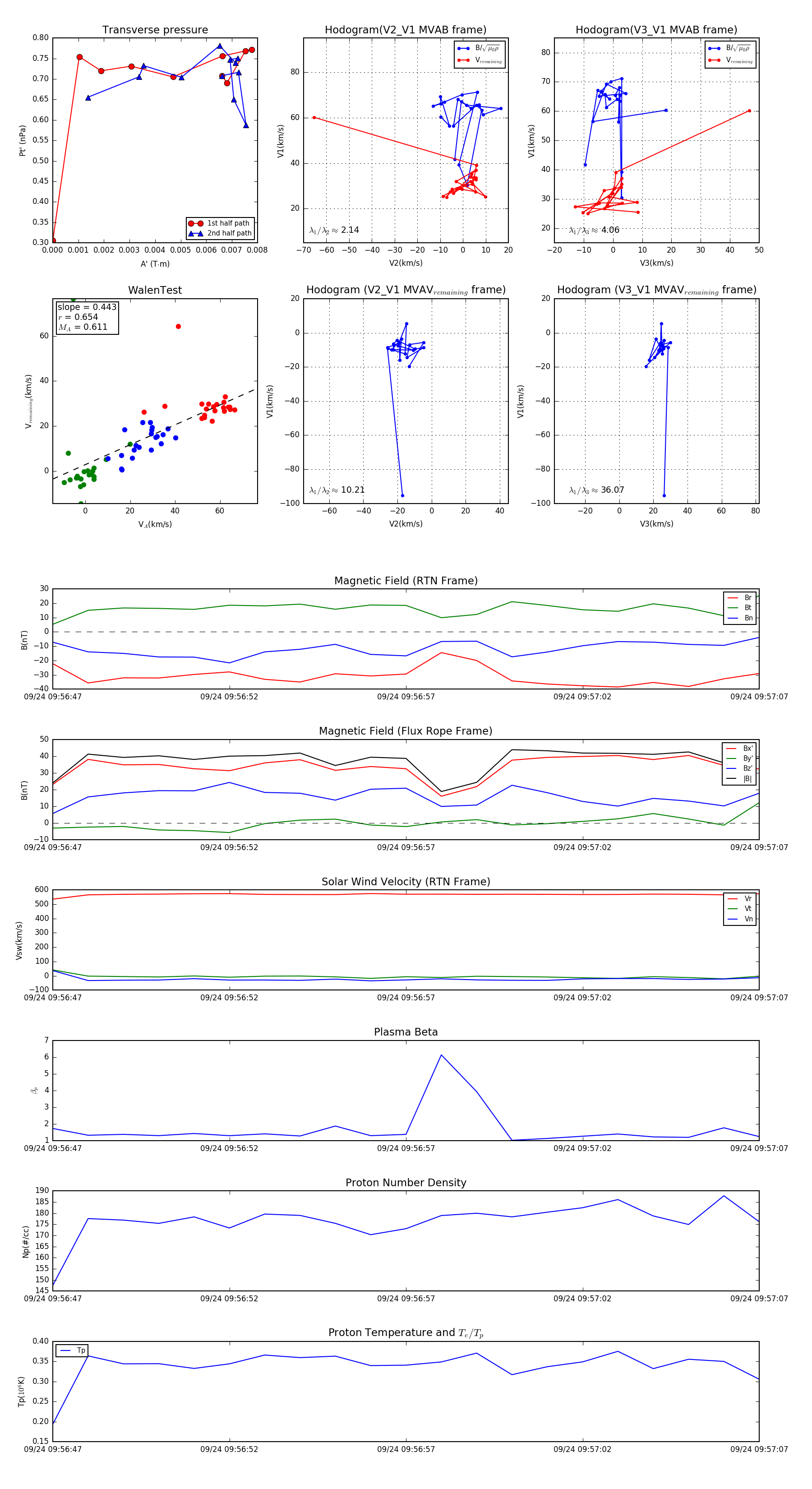
Flux Rope in 2023

Flux Rope Event 2023-09-24 09:56:47 ~ 2023-09-24 09:57:07 (21 seconds)


plot