HOME   LIST
‹–   –›

Flux Rope in 2023

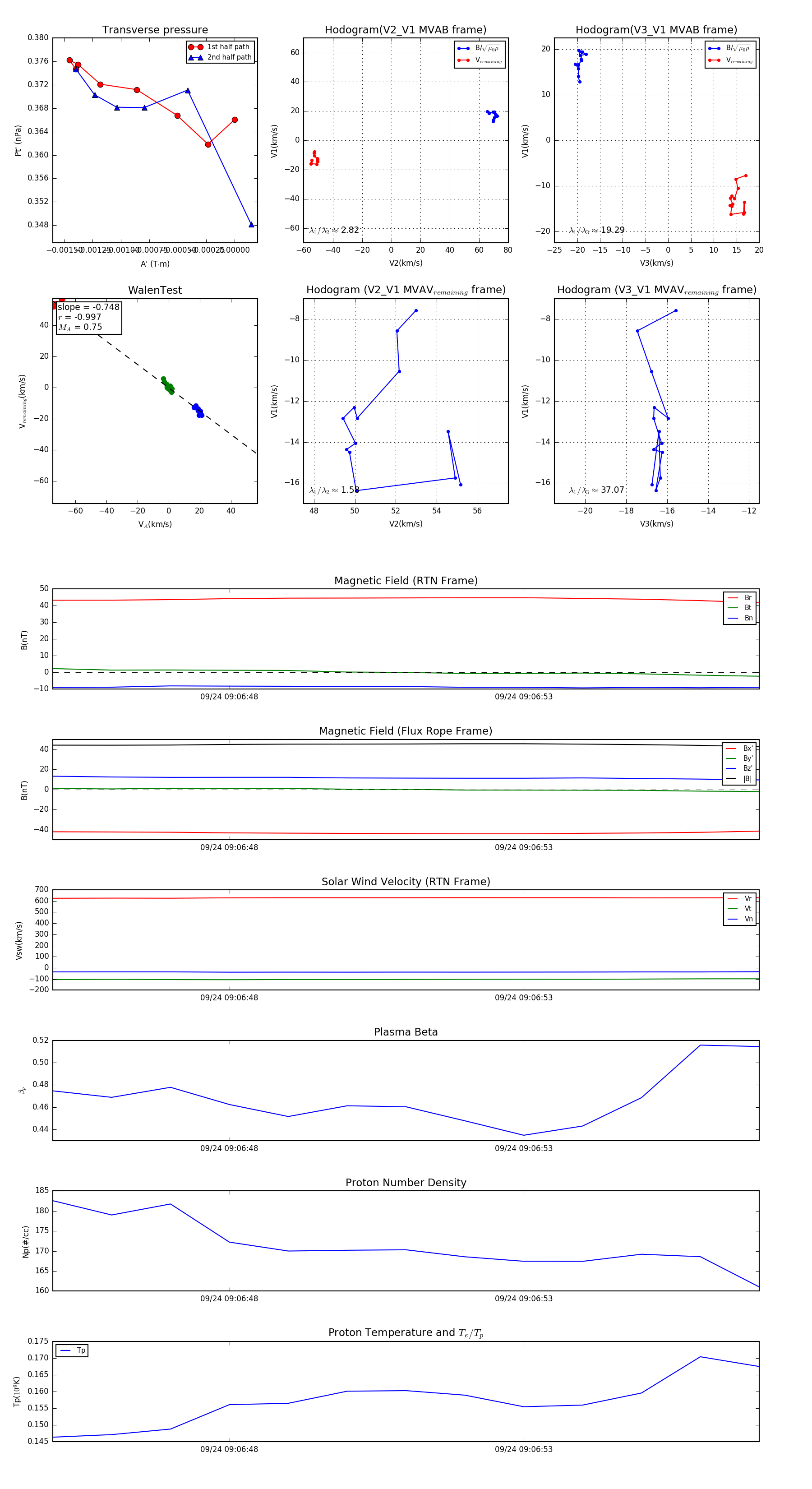
Flux Rope Event 2023-09-24 09:06:45 ~ 2023-09-24 09:06:57 (13 seconds)


plot