HOME   LIST
‹–   –›

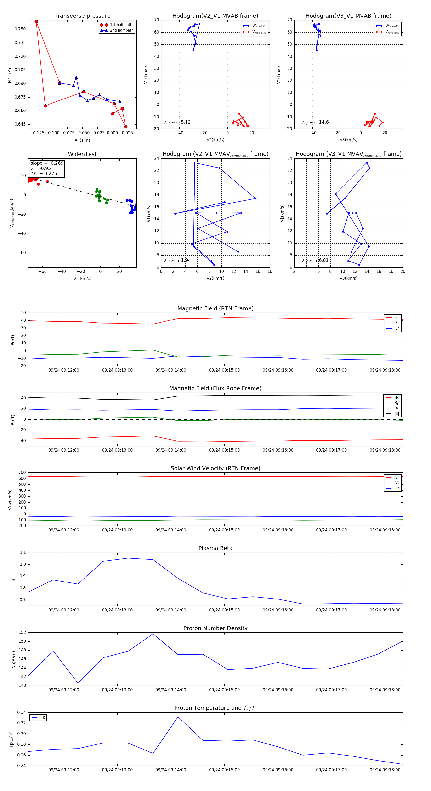
Flux Rope in 2023

Flux Rope Event 2023-09-24 09:11:20 ~ 2023-09-24 09:18:20 (421 seconds)


plot