HOME   LIST
‹–   –›

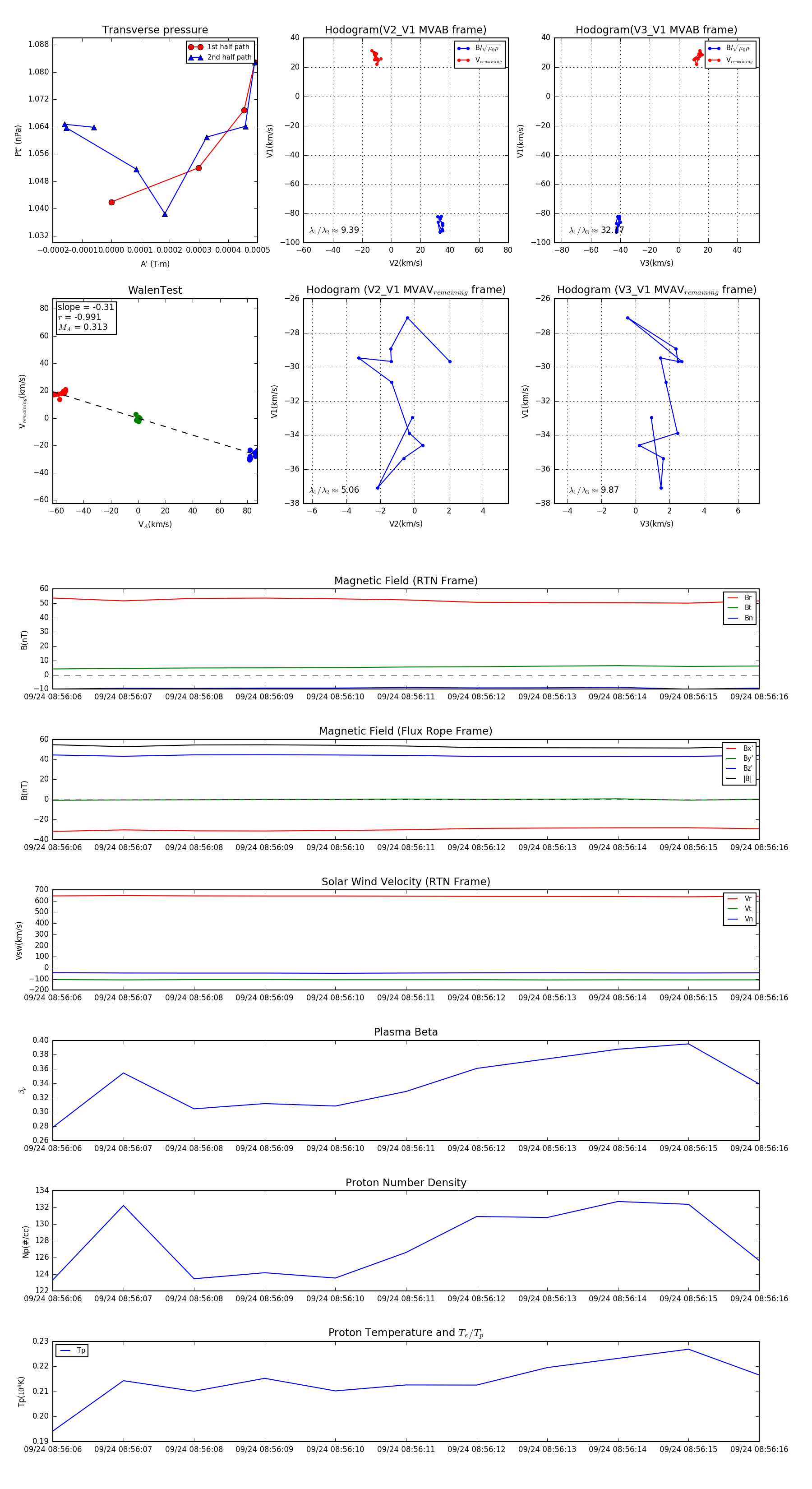
Flux Rope in 2023

Flux Rope Event 2023-09-24 08:56:06 ~ 2023-09-24 08:56:16 (11 seconds)


plot