HOME   LIST
‹–   –›

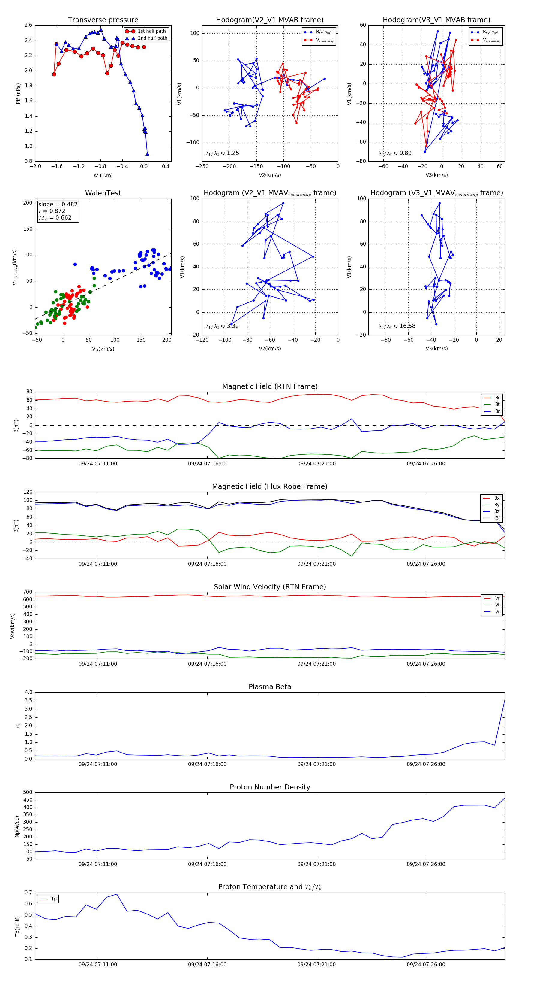
Flux Rope in 2023

Flux Rope Event 2023-09-24 07:08:08 ~ 2023-09-24 07:29:36 (1289 seconds)


plot