HOME   LIST
‹–   –›

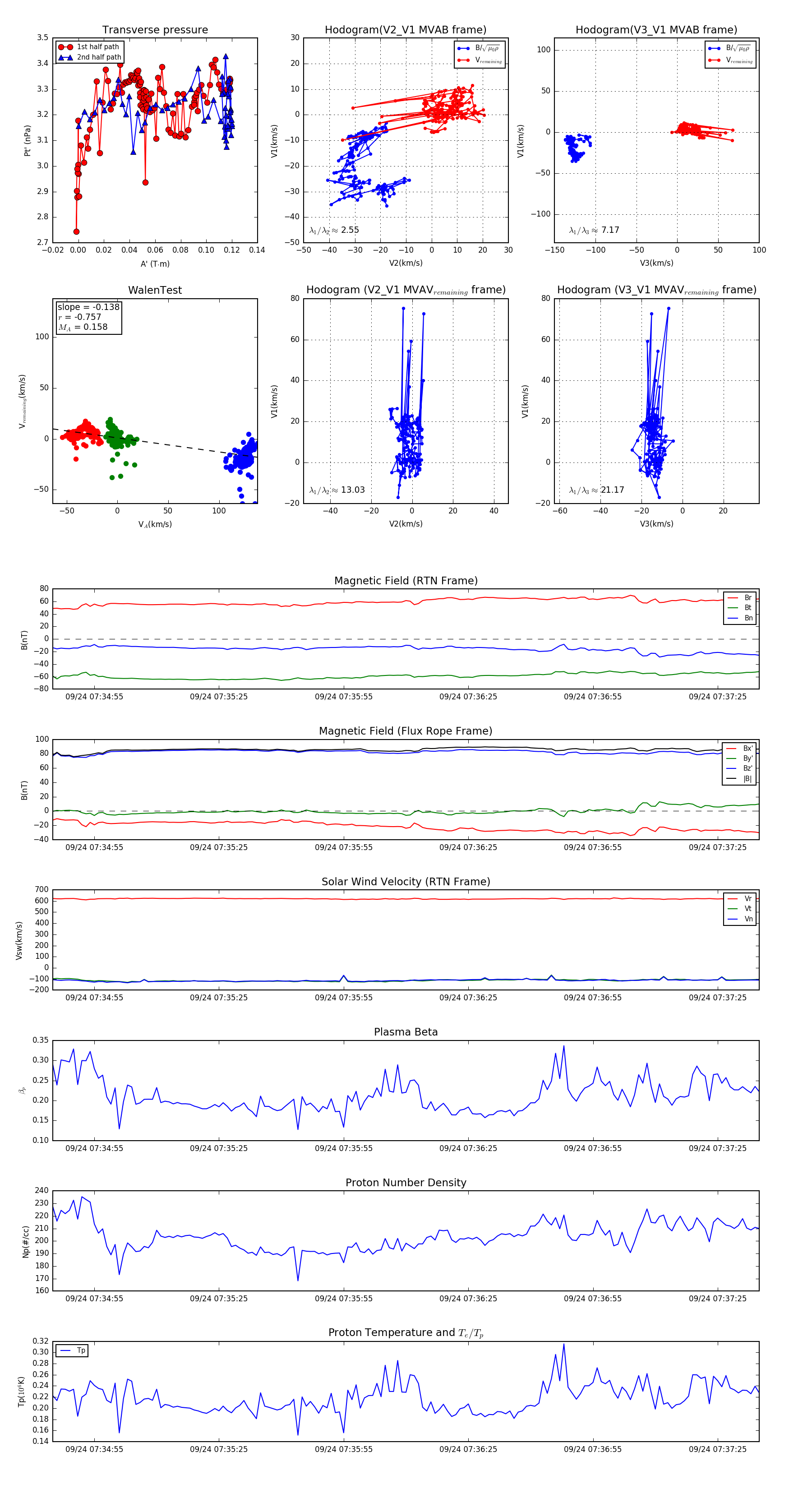
Flux Rope in 2023

Flux Rope Event 2023-09-24 07:34:45 ~ 2023-09-24 07:37:35 (171 seconds)


plot