HOME   LIST
‹–   –›

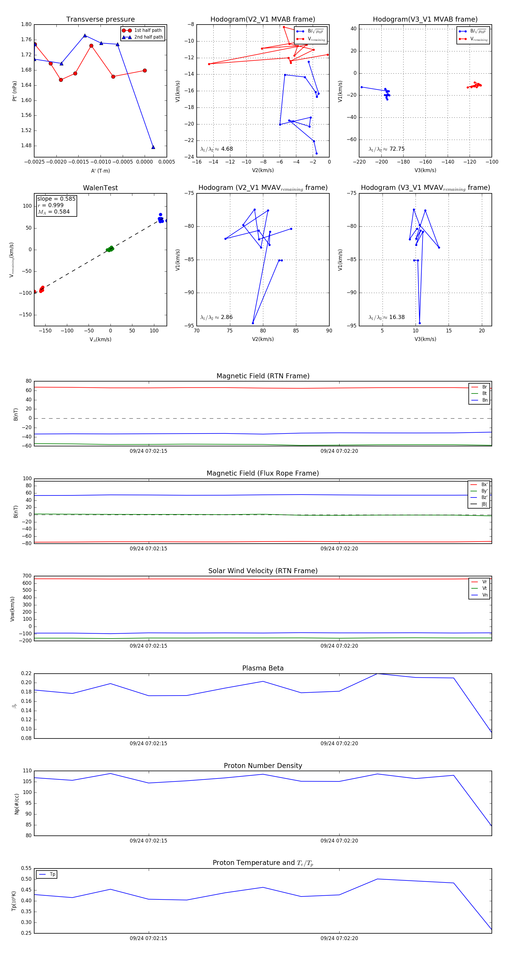
Flux Rope in 2023

Flux Rope Event 2023-09-24 07:02:12 ~ 2023-09-24 07:02:24 (13 seconds)


plot