HOME   LIST
‹–   –›

Flux Rope in 2023

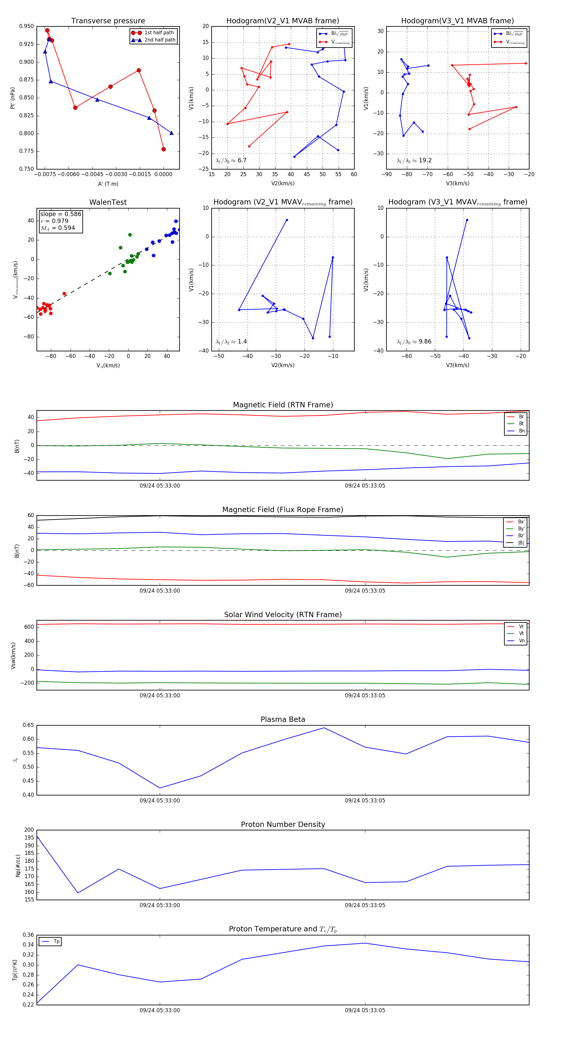
Flux Rope Event 2023-09-24 05:32:57 ~ 2023-09-24 05:33:09 (13 seconds)


plot