HOME   LIST
‹–   –›

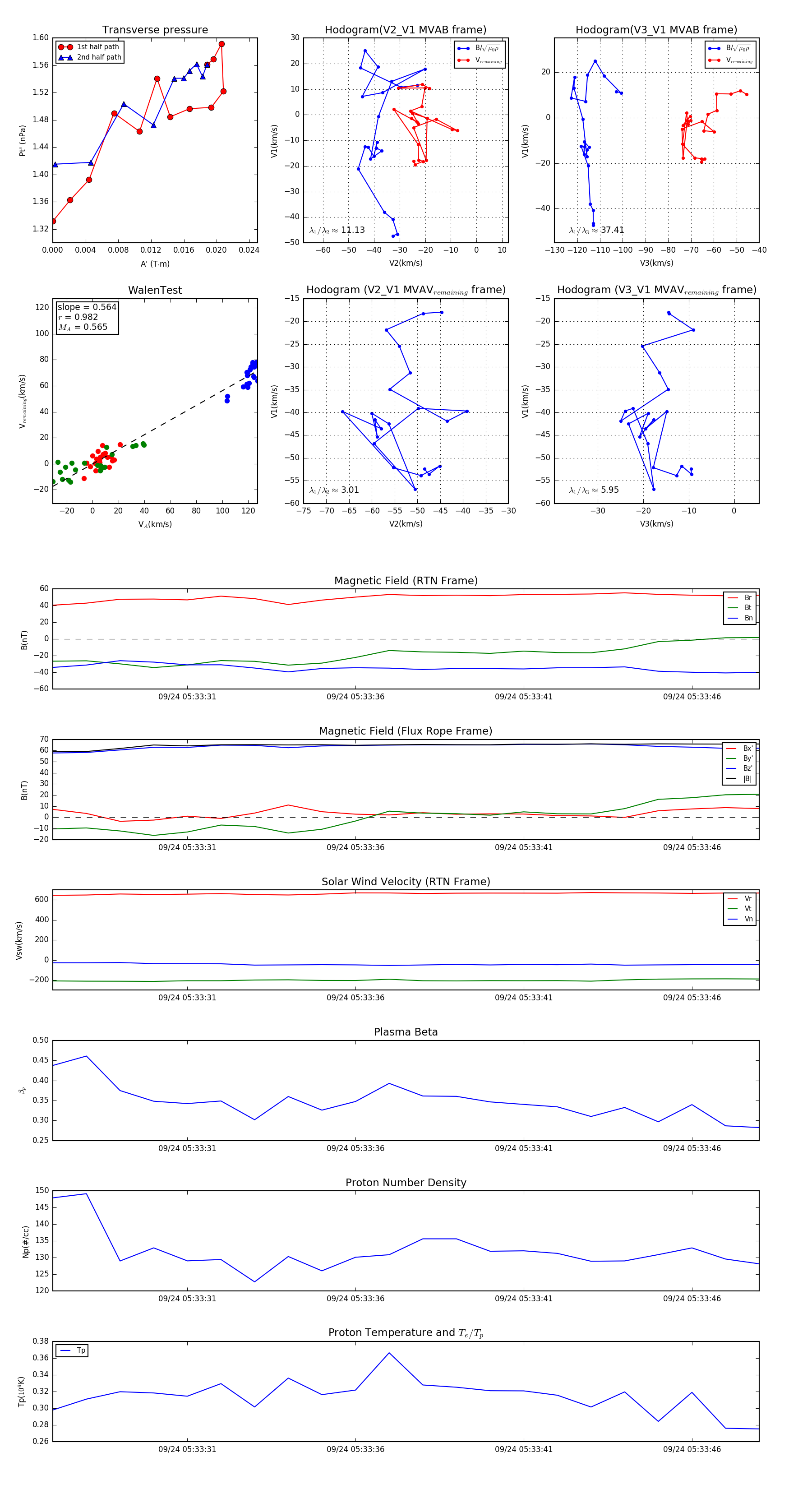
Flux Rope in 2023

Flux Rope Event 2023-09-24 05:33:27 ~ 2023-09-24 05:33:48 (22 seconds)


plot