HOME   LIST
‹–   –›

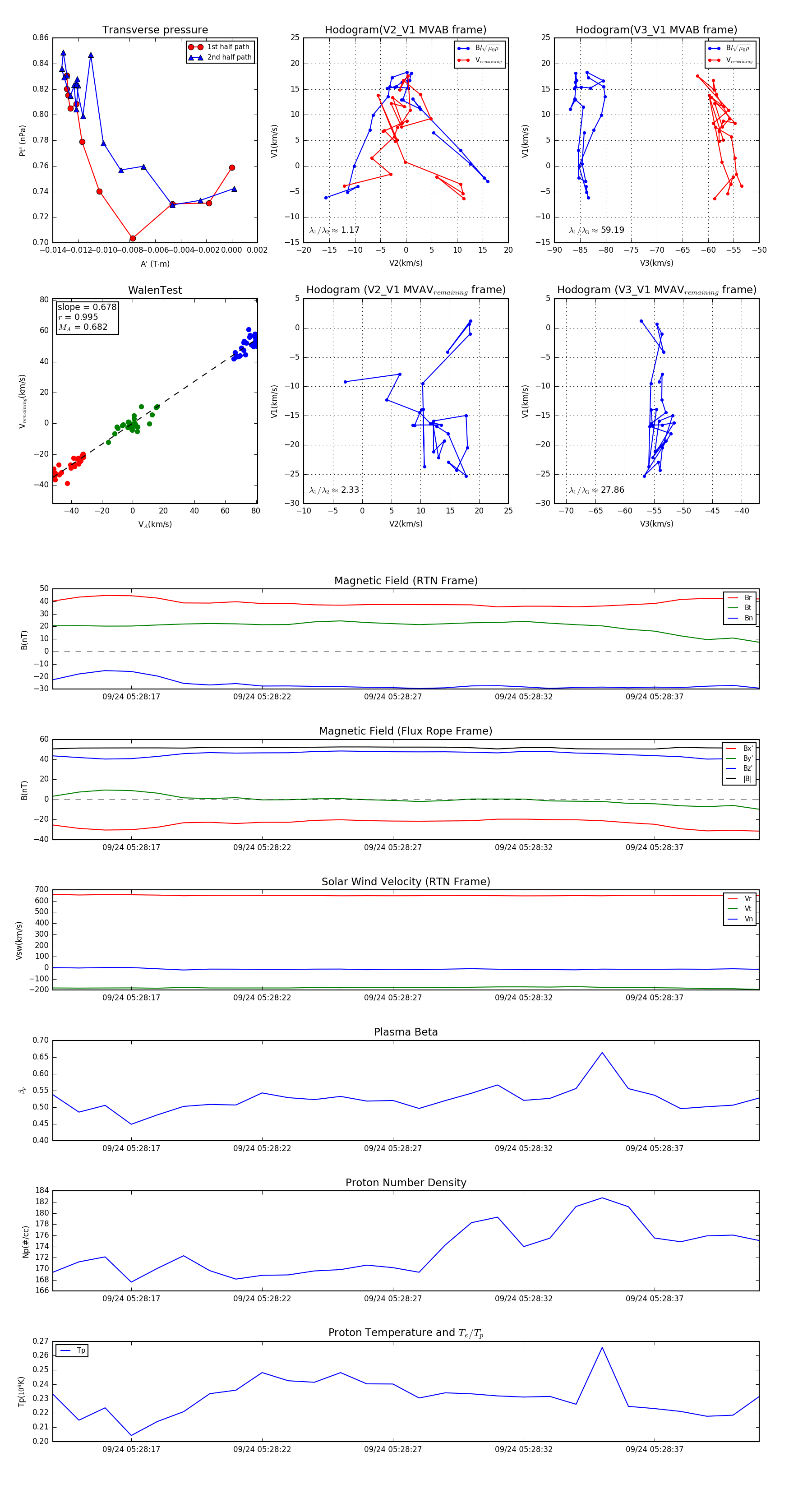
Flux Rope in 2023

Flux Rope Event 2023-09-24 05:28:14 ~ 2023-09-24 05:28:41 (28 seconds)


plot