HOME   LIST
‹–   –›

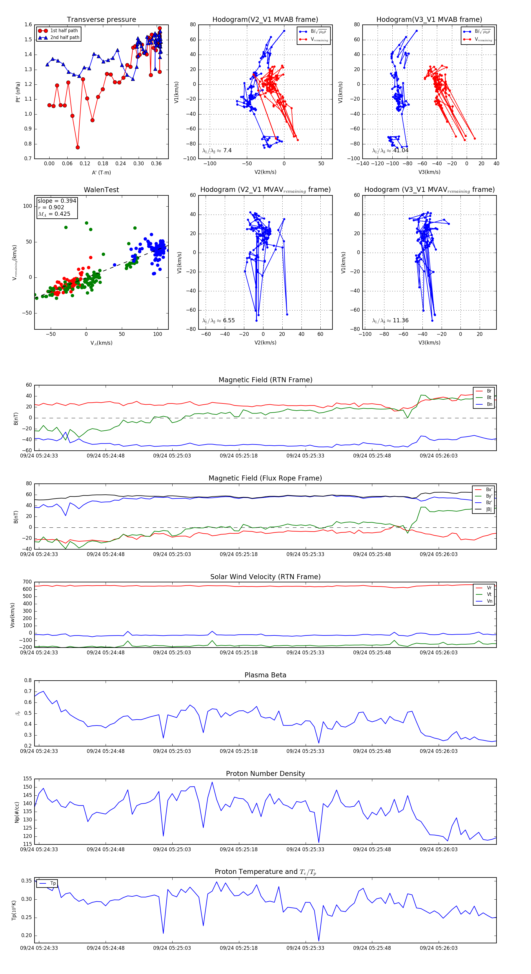
Flux Rope in 2023

Flux Rope Event 2023-09-24 05:24:32 ~ 2023-09-24 05:26:16 (105 seconds)


plot