HOME   LIST
‹–   –›

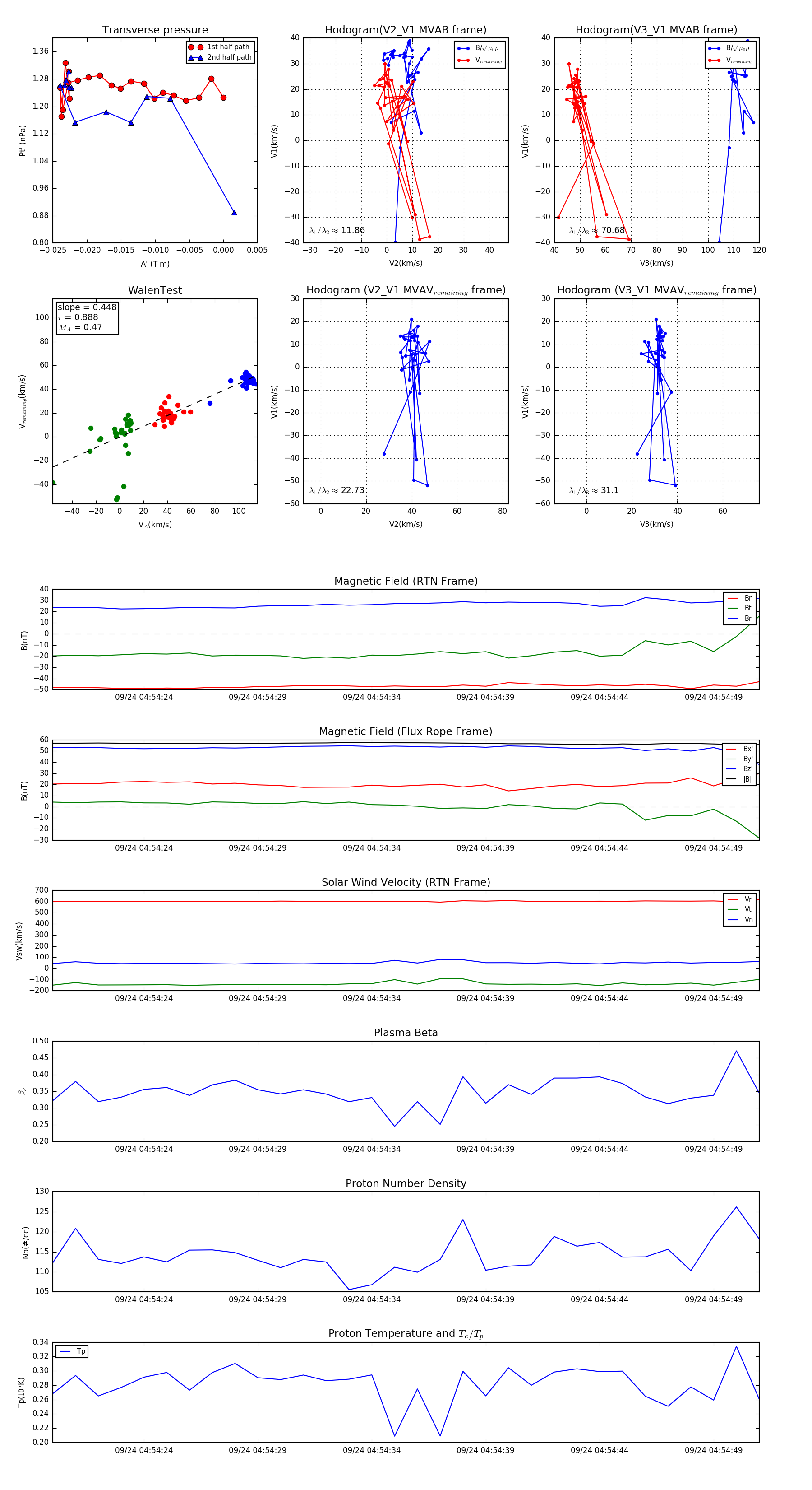
Flux Rope in 2023

Flux Rope Event 2023-09-24 04:54:20 ~ 2023-09-24 04:54:51 (32 seconds)


plot