HOME   LIST
‹–   –›

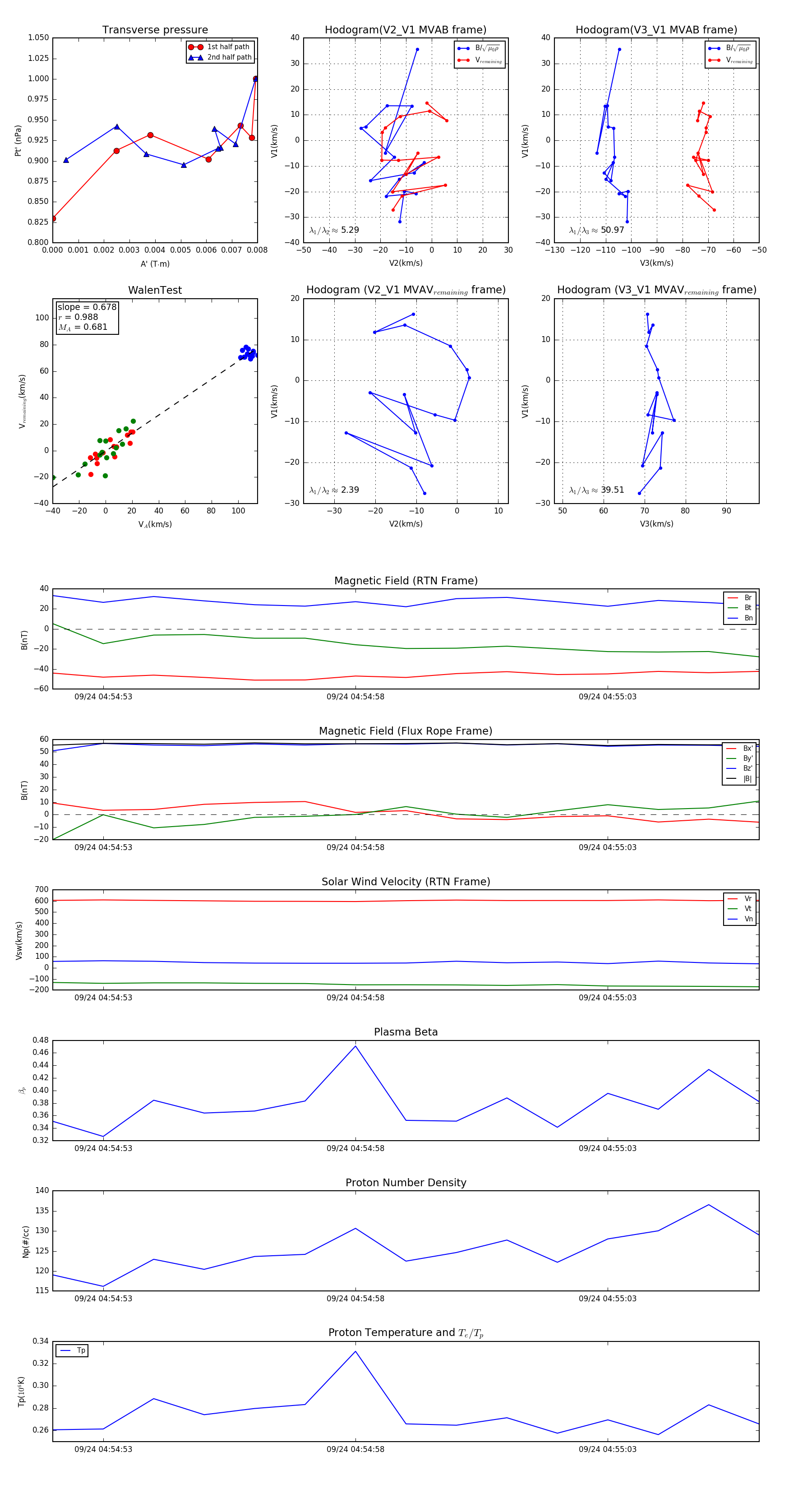
Flux Rope in 2023

Flux Rope Event 2023-09-24 04:54:52 ~ 2023-09-24 04:55:06 (15 seconds)


plot