HOME   LIST
‹–   –›

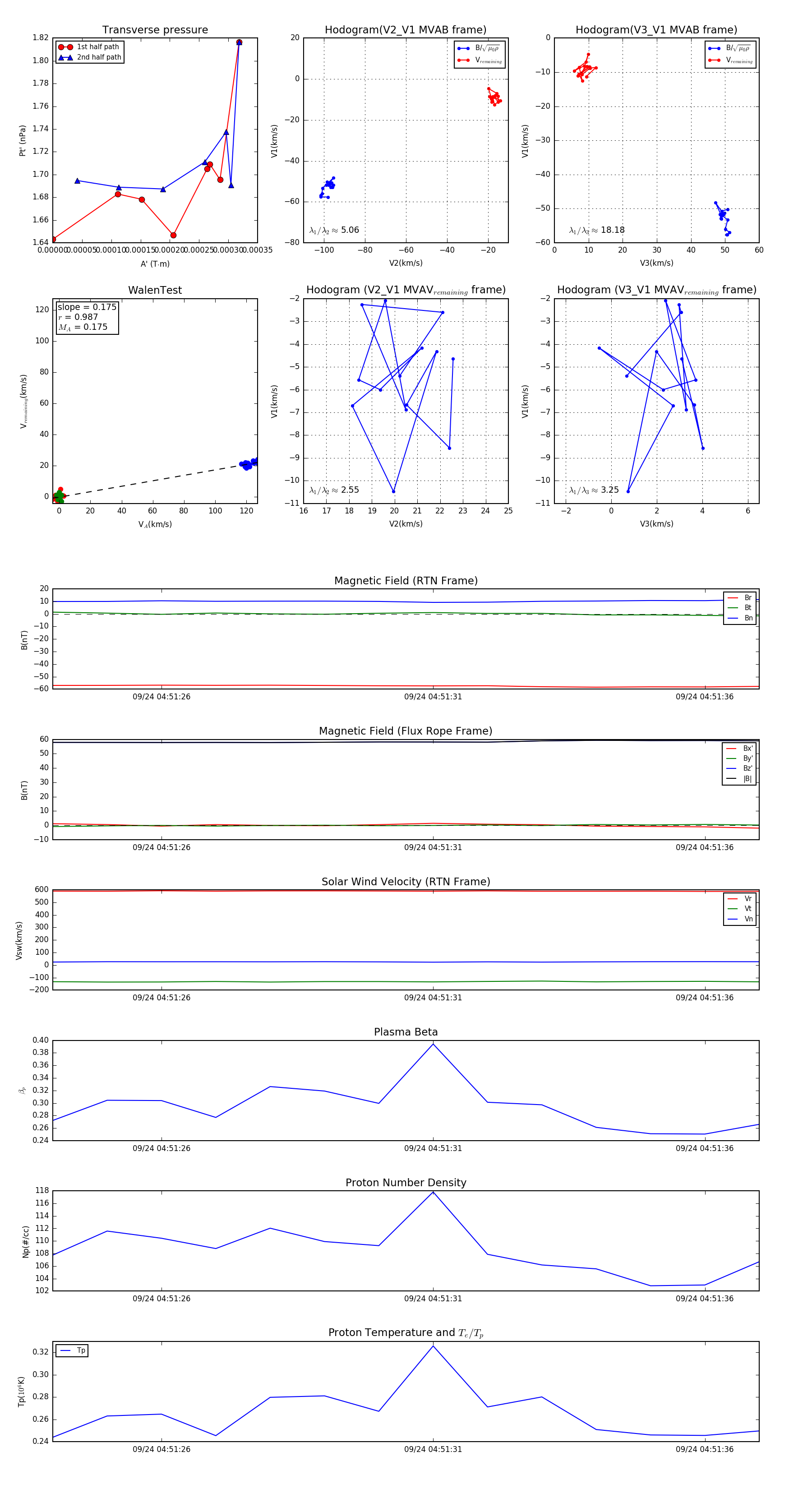
Flux Rope in 2023

Flux Rope Event 2023-09-24 04:51:24 ~ 2023-09-24 04:51:37 (14 seconds)


plot