HOME   LIST
‹–   –›

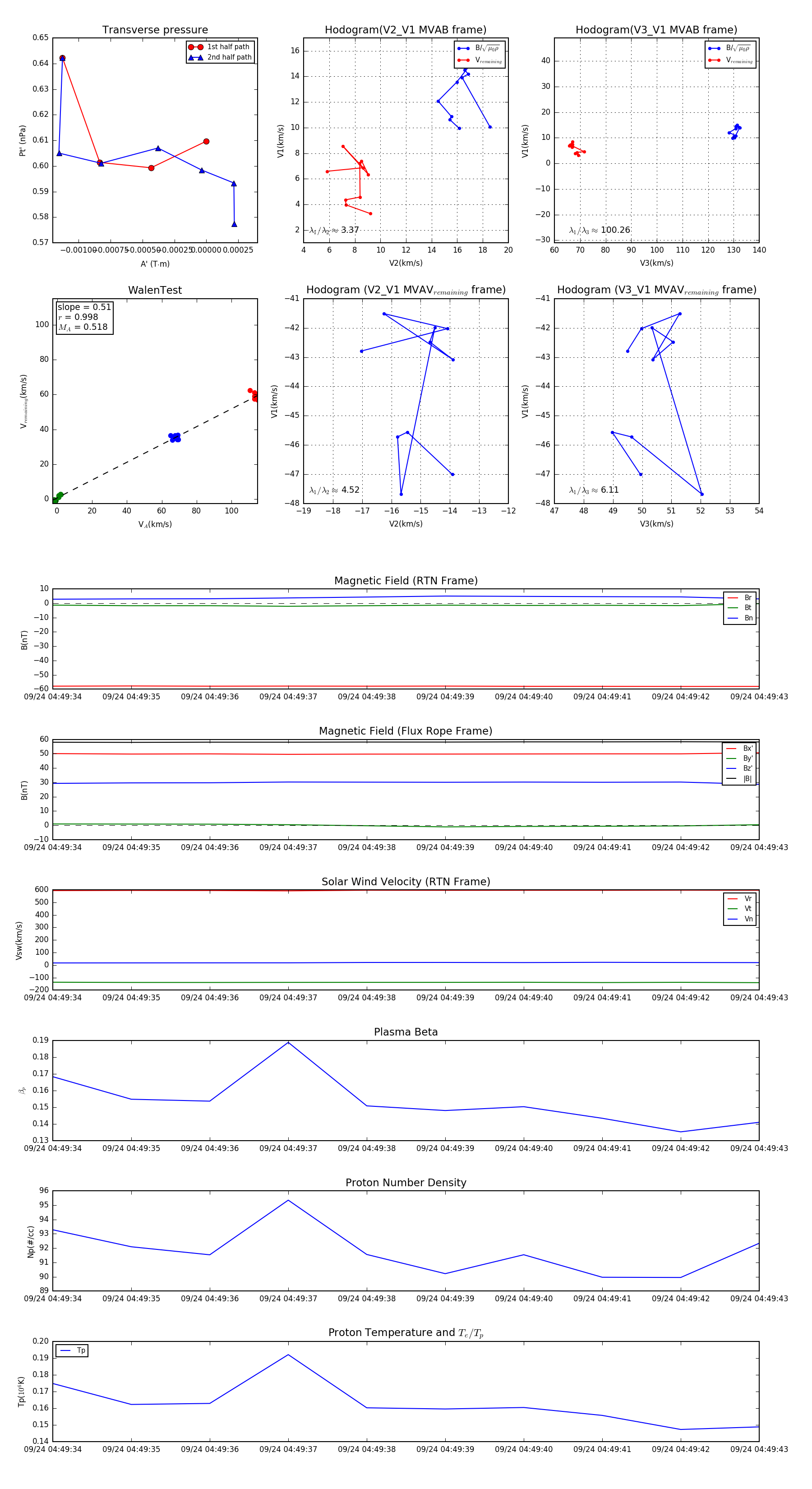
Flux Rope in 2023

Flux Rope Event 2023-09-24 04:49:34 ~ 2023-09-24 04:49:43 (10 seconds)


plot