HOME   LIST
‹–   –›

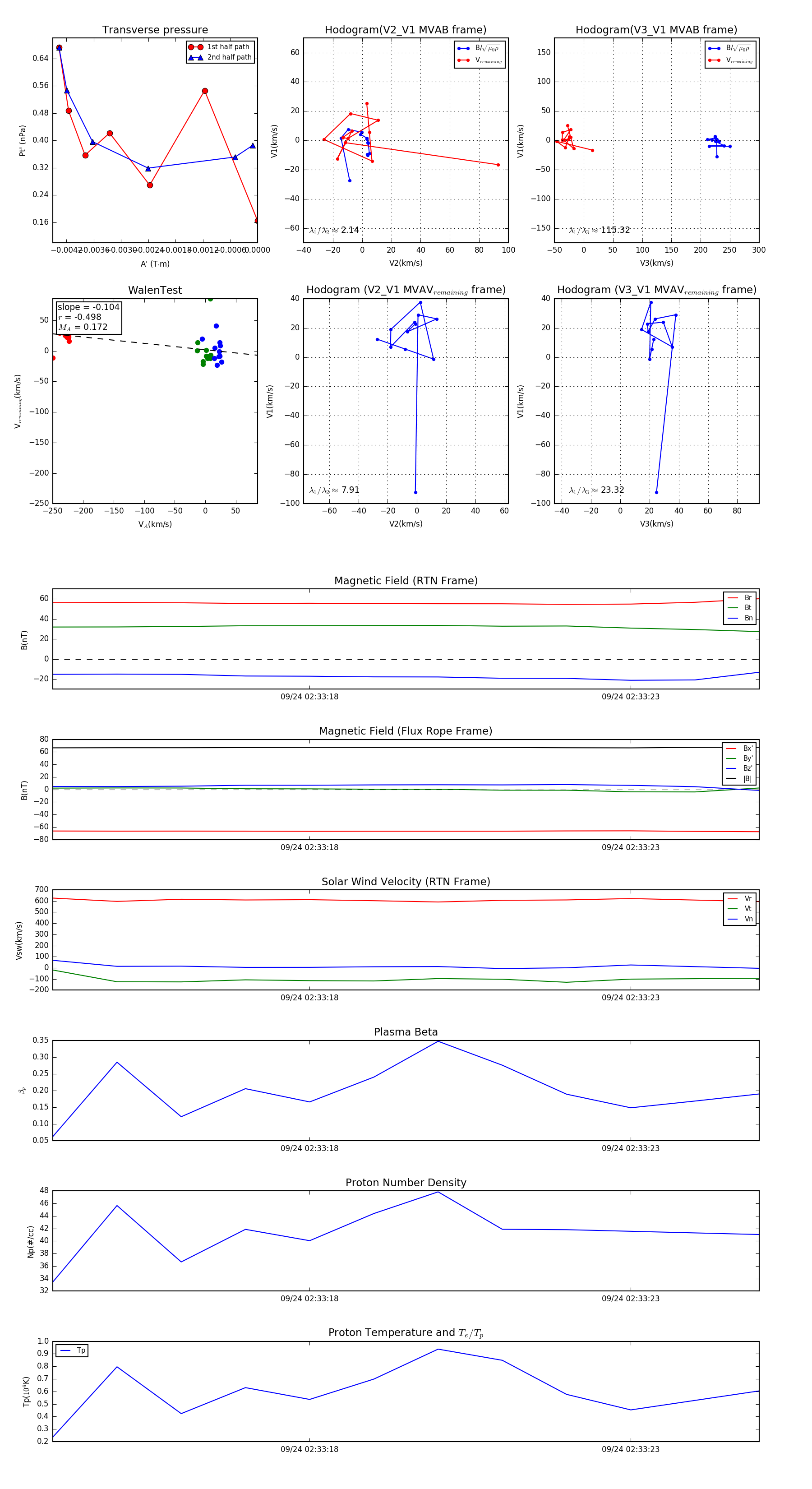
Flux Rope in 2023

Flux Rope Event 2023-09-24 02:33:14 ~ 2023-09-24 02:33:25 (12 seconds)


plot