HOME   LIST
‹–   –›

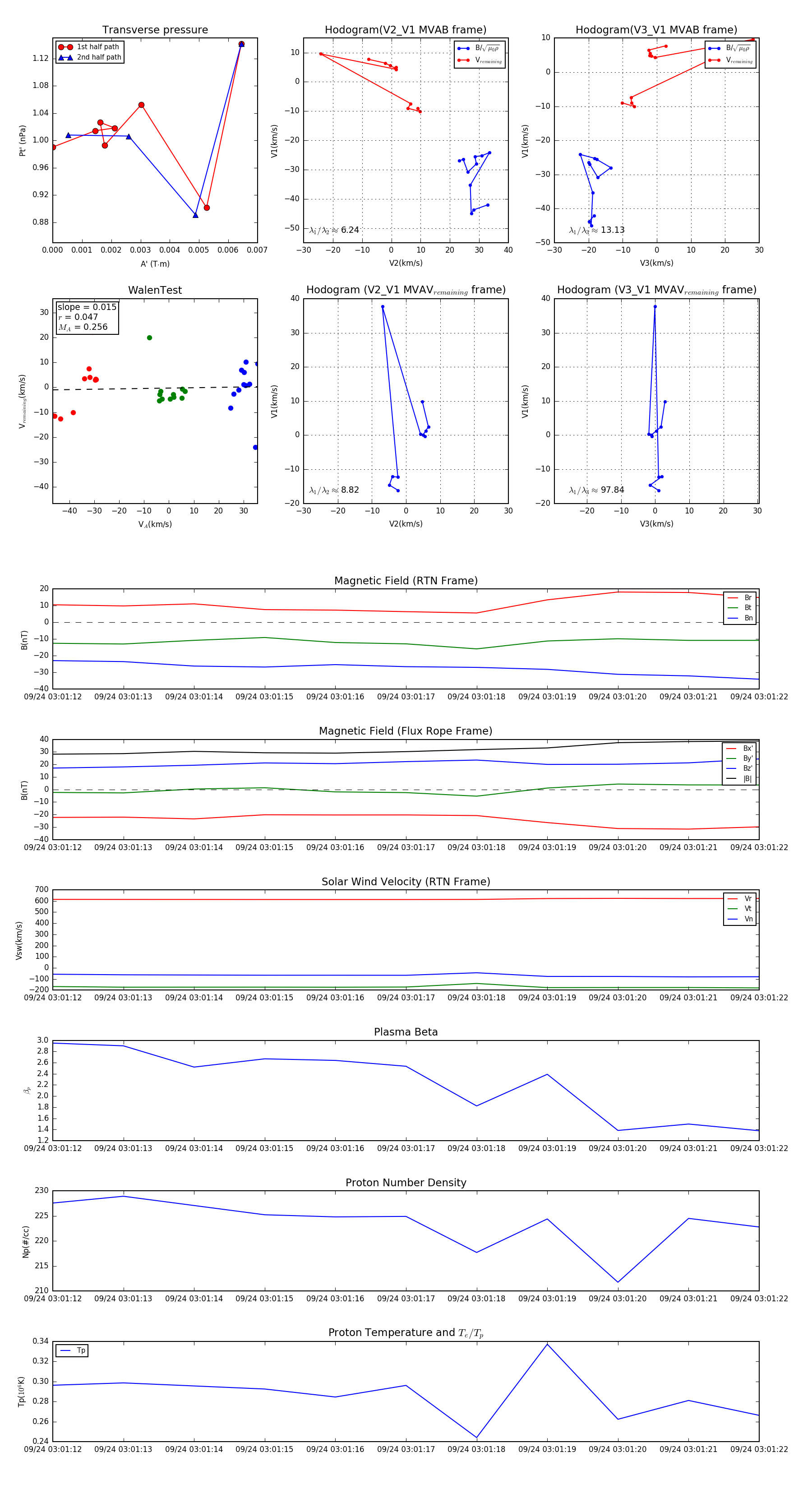
Flux Rope in 2023

Flux Rope Event 2023-09-24 03:01:12 ~ 2023-09-24 03:01:22 (11 seconds)


plot