HOME   LIST
‹–   –›

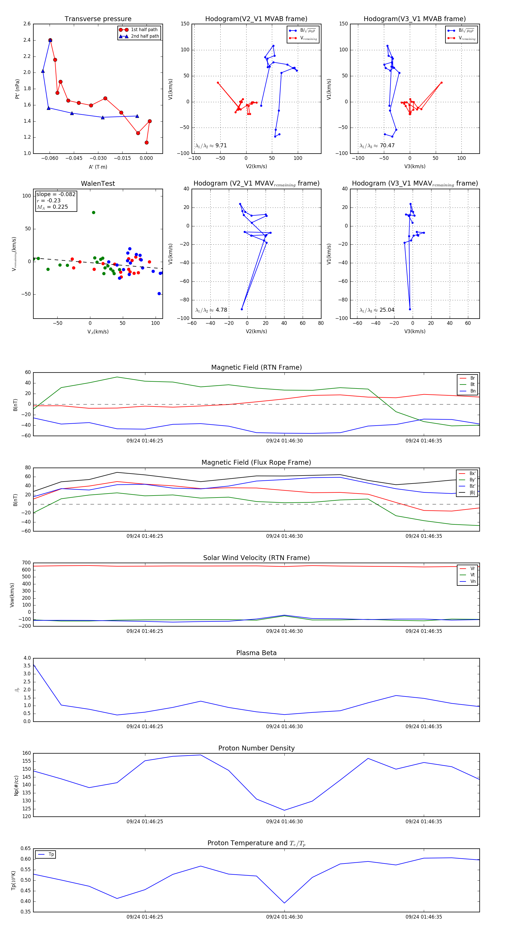
Flux Rope in 2023

Flux Rope Event 2023-09-24 01:46:21 ~ 2023-09-24 01:46:37 (17 seconds)


plot