HOME   LIST
‹–   –›

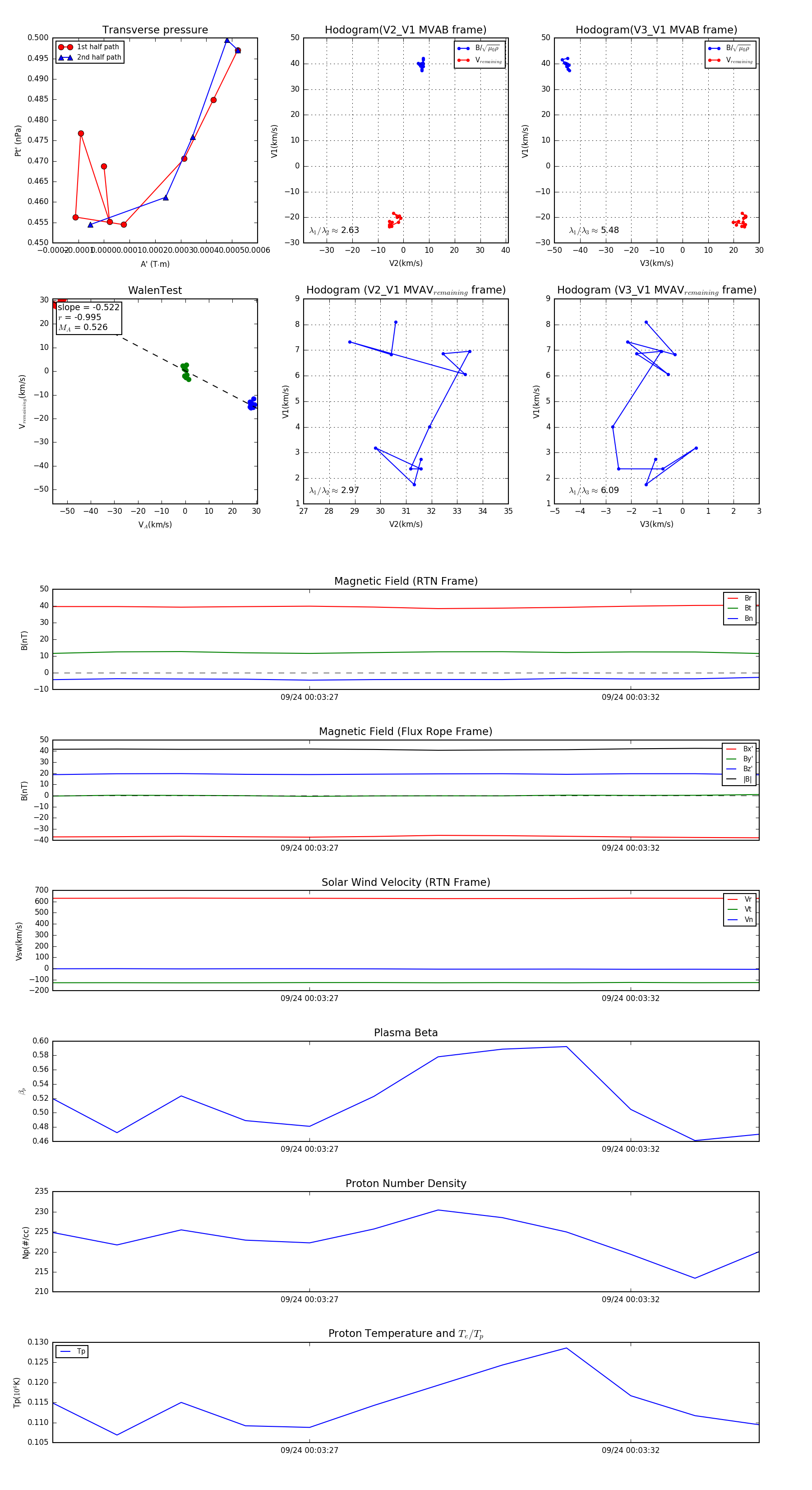
Flux Rope in 2023

Flux Rope Event 2023-09-24 00:03:23 ~ 2023-09-24 00:03:34 (12 seconds)


plot