HOME   LIST
‹–   –›

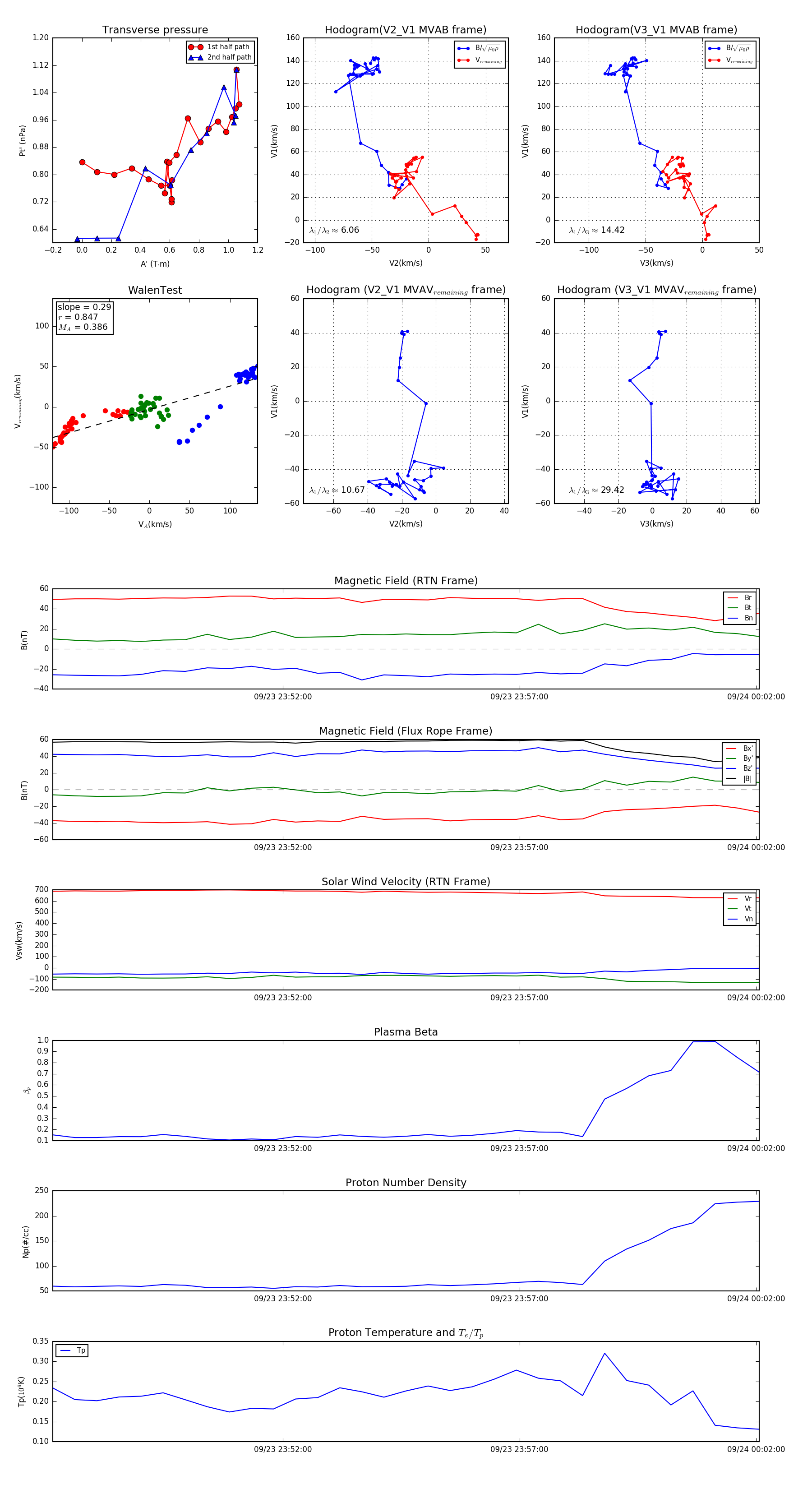
Flux Rope in 2023

Flux Rope Event 2023-09-23 23:47:08 ~ 2023-09-24 00:02:04 (897 seconds)


plot