HOME   LIST
‹–   –›

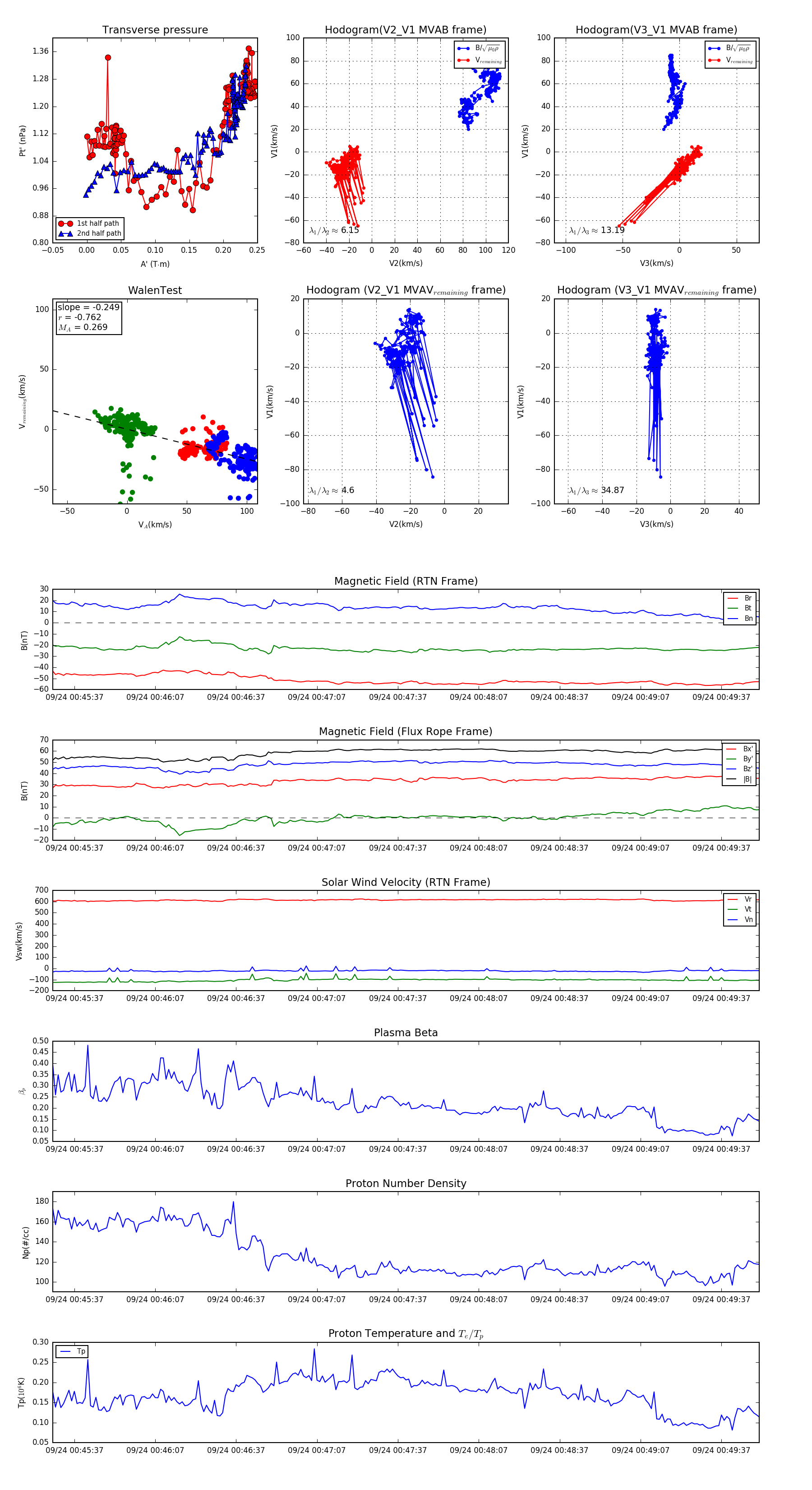
Flux Rope in 2023

Flux Rope Event 2023-09-24 00:45:29 ~ 2023-09-24 00:49:51 (263 seconds)


plot