HOME   LIST
‹–   –›

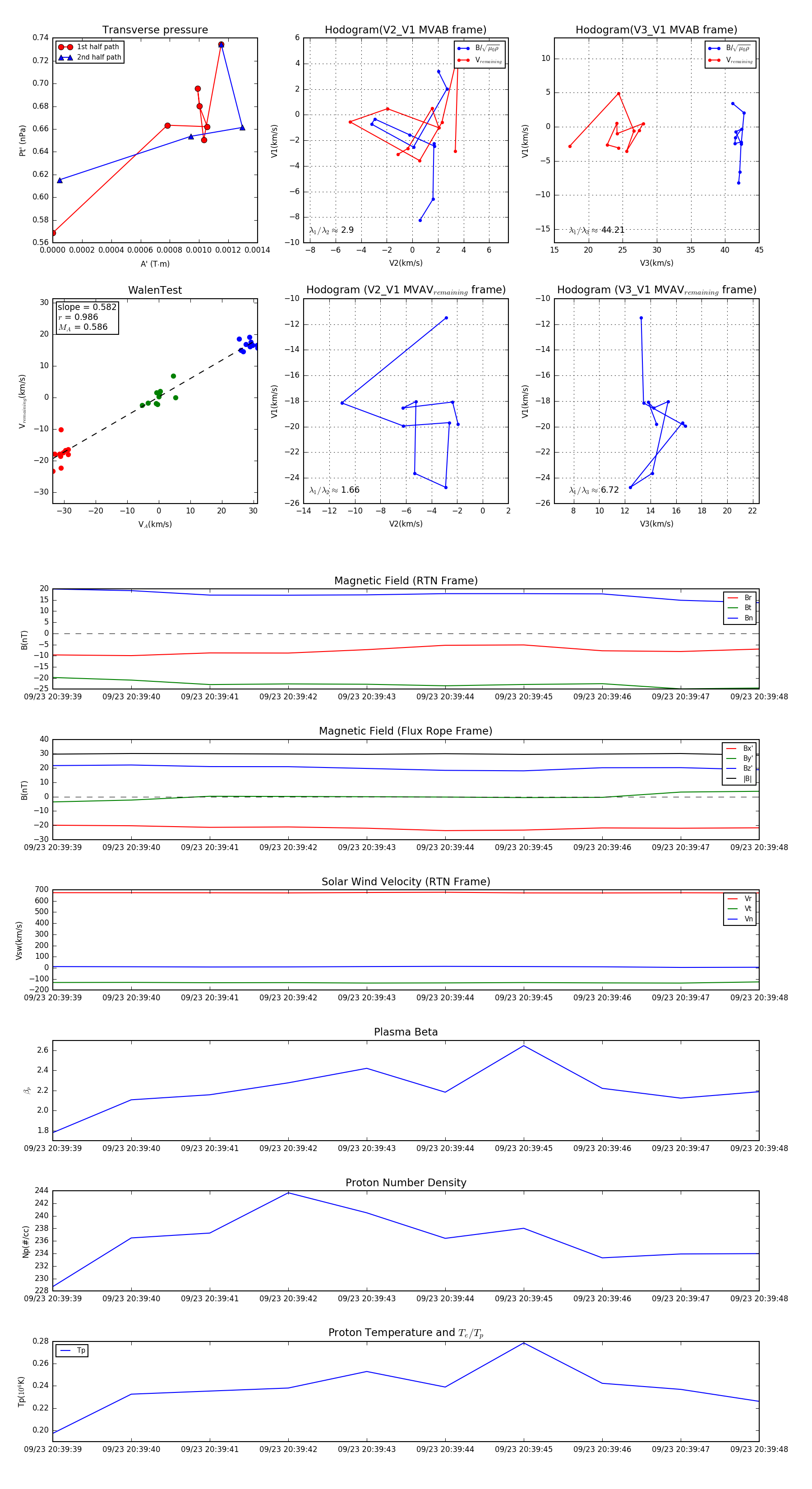
Flux Rope in 2023

Flux Rope Event 2023-09-23 20:39:39 ~ 2023-09-23 20:39:48 (10 seconds)


plot