HOME   LIST
‹–   –›

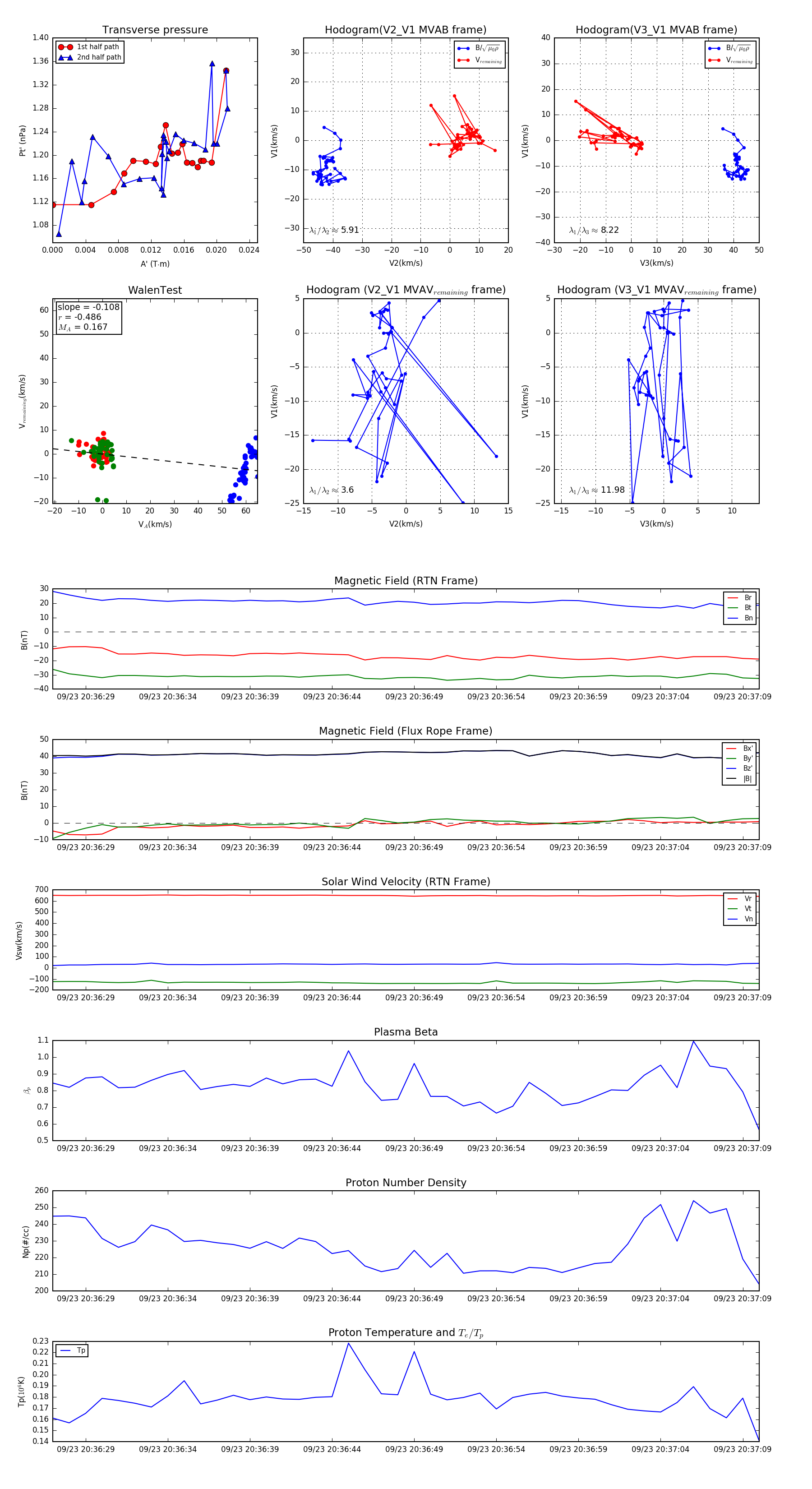
Flux Rope in 2023

Flux Rope Event 2023-09-23 20:36:27 ~ 2023-09-23 20:37:10 (44 seconds)


plot