HOME   LIST
‹–   –›

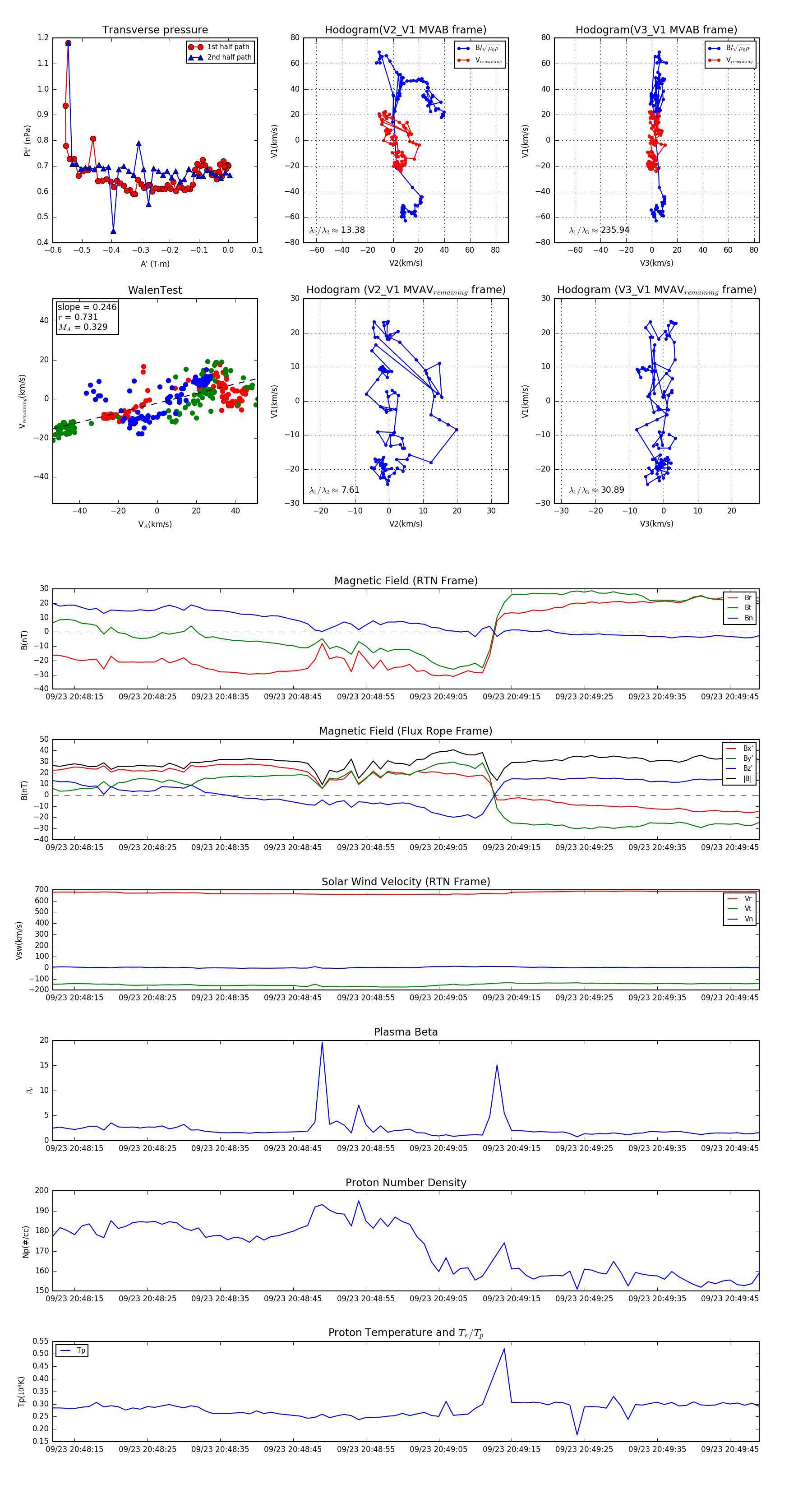
Flux Rope in 2023

Flux Rope Event 2023-09-23 20:48:12 ~ 2023-09-23 20:49:49 (98 seconds)


plot