HOME   LIST
‹–   –›

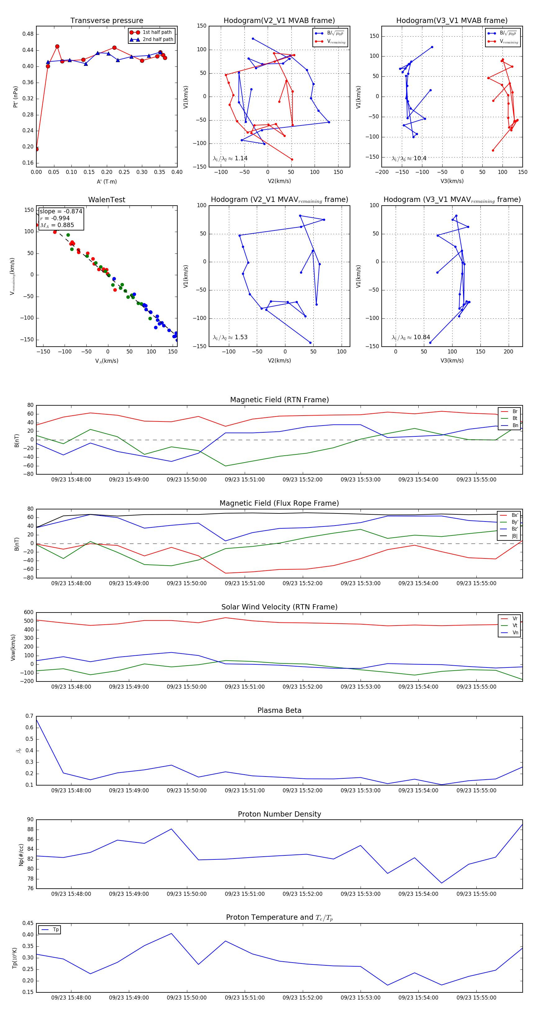
Flux Rope in 2023

Flux Rope Event 2023-09-23 15:47:24 ~ 2023-09-23 15:55:48 (505 seconds)


plot