HOME   LIST
‹–   –›

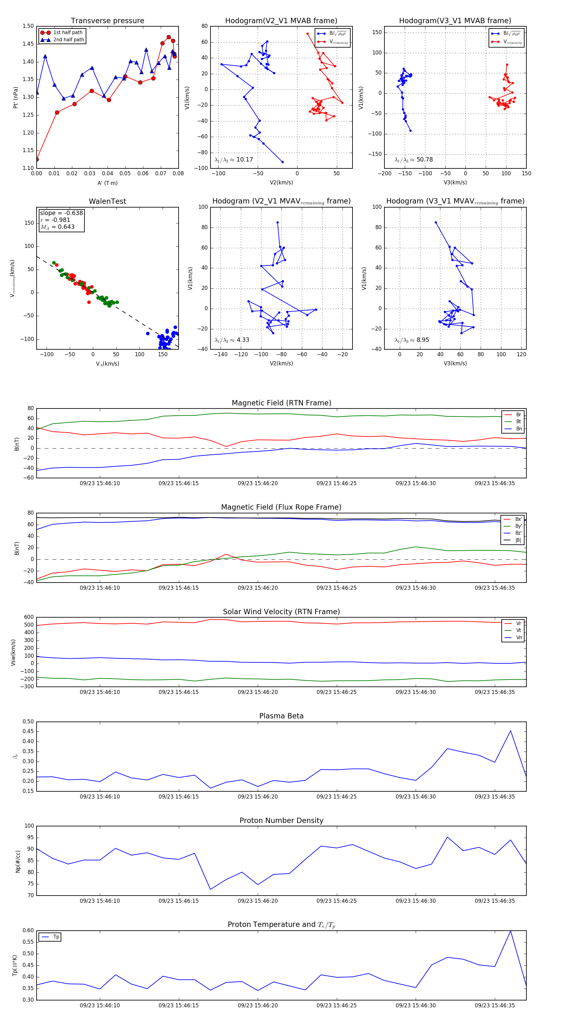
Flux Rope in 2023

Flux Rope Event 2023-09-23 15:46:06 ~ 2023-09-23 15:46:37 (32 seconds)


plot