HOME   LIST
‹–   –›

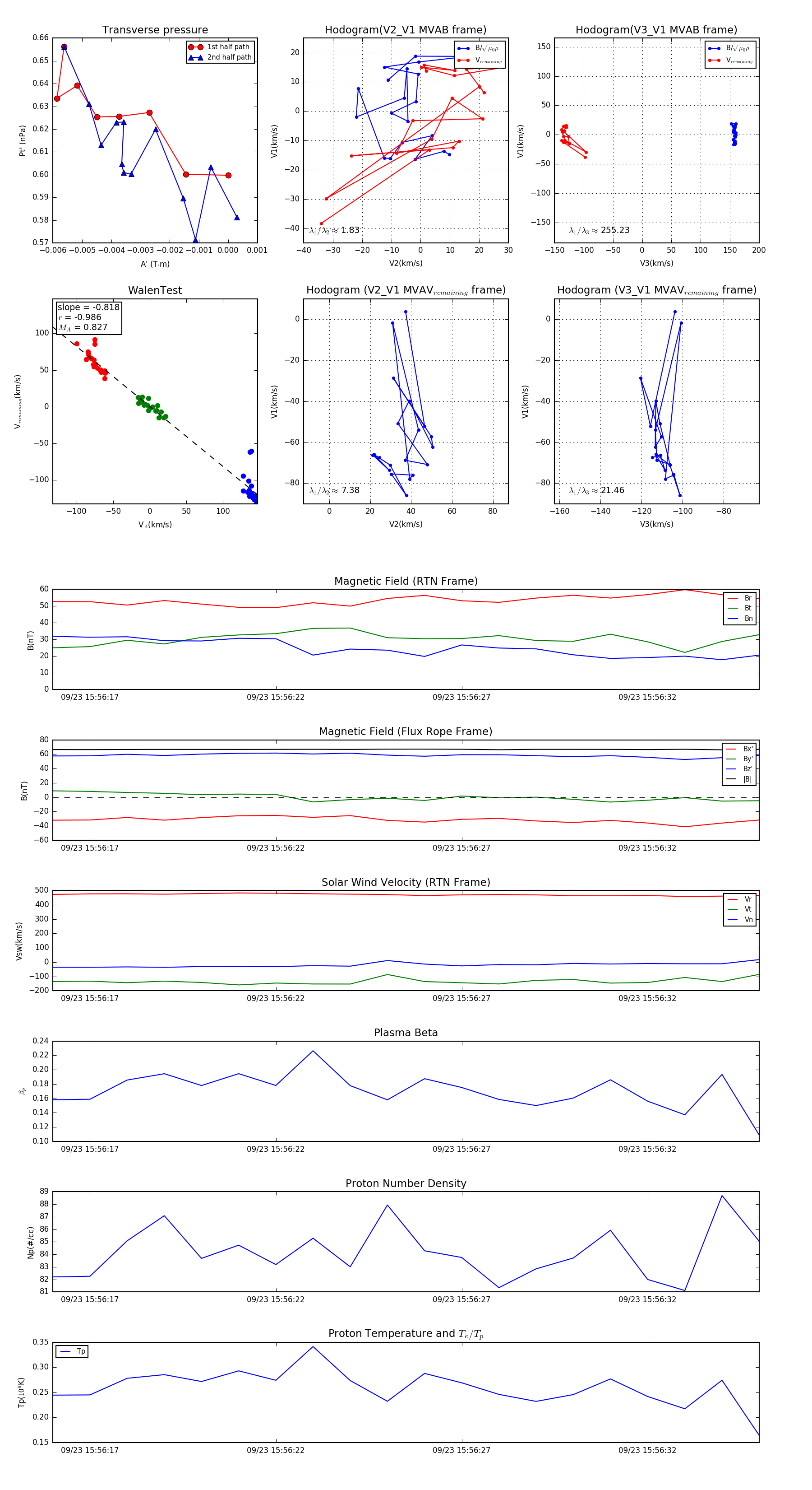
Flux Rope in 2023

Flux Rope Event 2023-09-23 15:56:16 ~ 2023-09-23 15:56:35 (20 seconds)


plot