HOME   LIST
‹–   –›

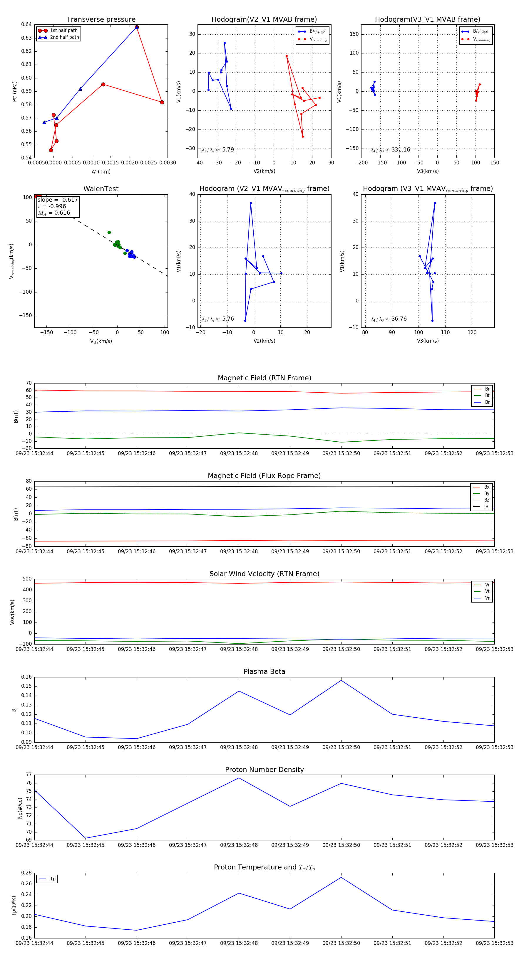
Flux Rope in 2023

Flux Rope Event 2023-09-23 15:32:44 ~ 2023-09-23 15:32:53 (10 seconds)


plot