HOME   LIST
‹–   –›

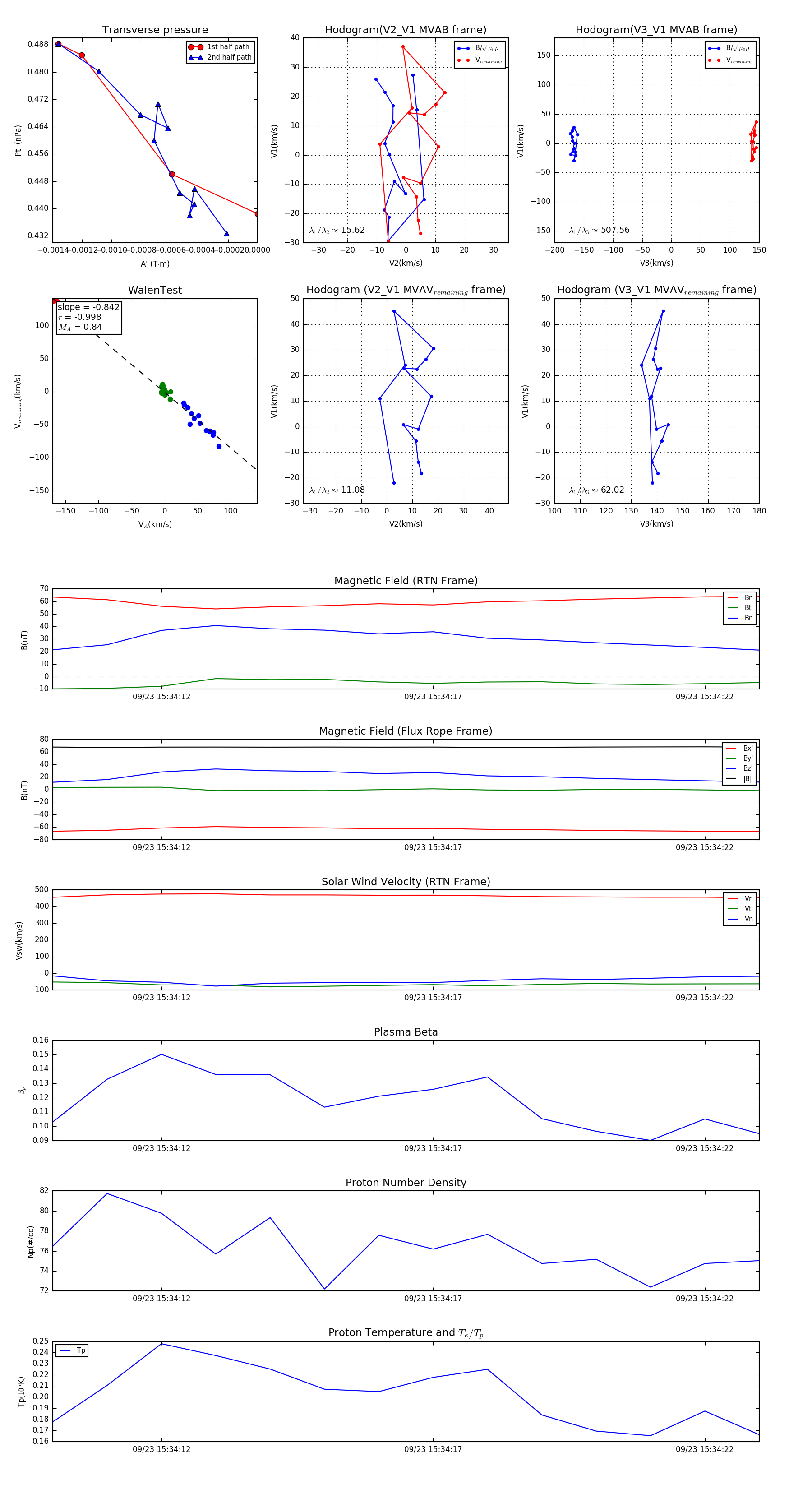
Flux Rope in 2023

Flux Rope Event 2023-09-23 15:34:10 ~ 2023-09-23 15:34:23 (14 seconds)


plot