HOME   LIST
‹–   –›

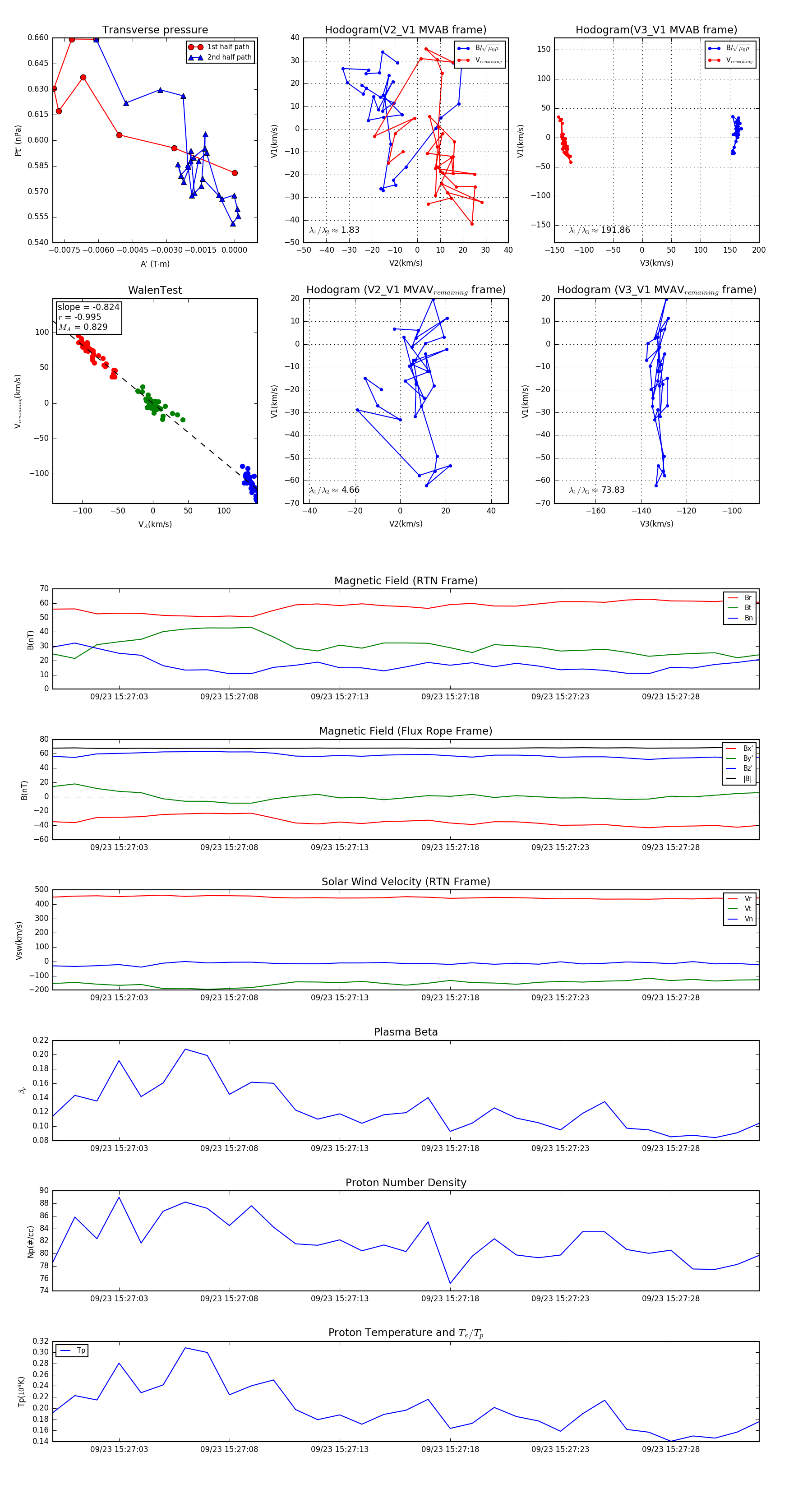
Flux Rope in 2023

Flux Rope Event 2023-09-23 15:27:00 ~ 2023-09-23 15:27:32 (33 seconds)


plot