HOME   LIST
‹–   –›

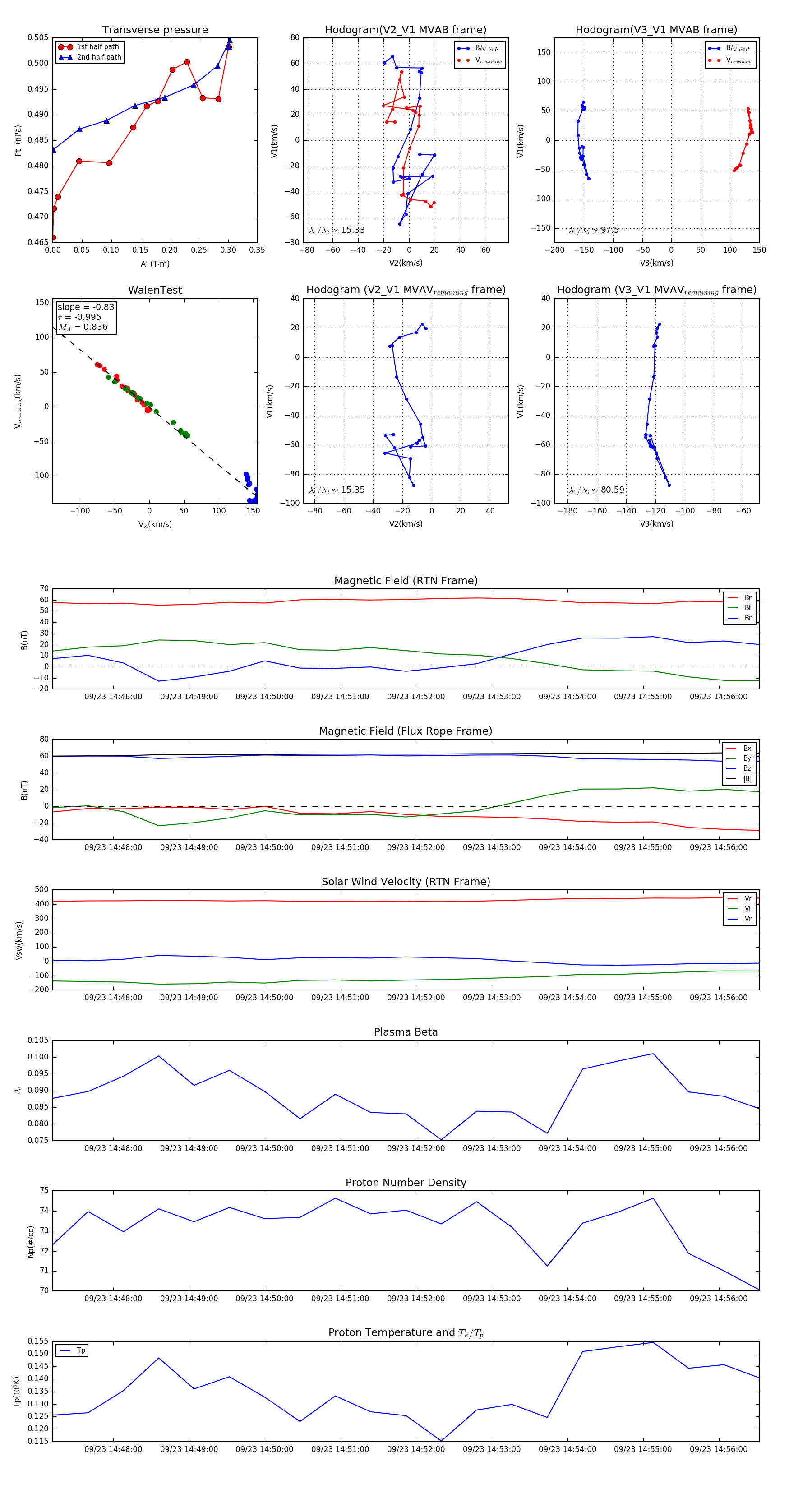
Flux Rope in 2023

Flux Rope Event 2023-09-23 14:47:12 ~ 2023-09-23 14:56:32 (561 seconds)


plot