HOME   LIST
‹–   –›

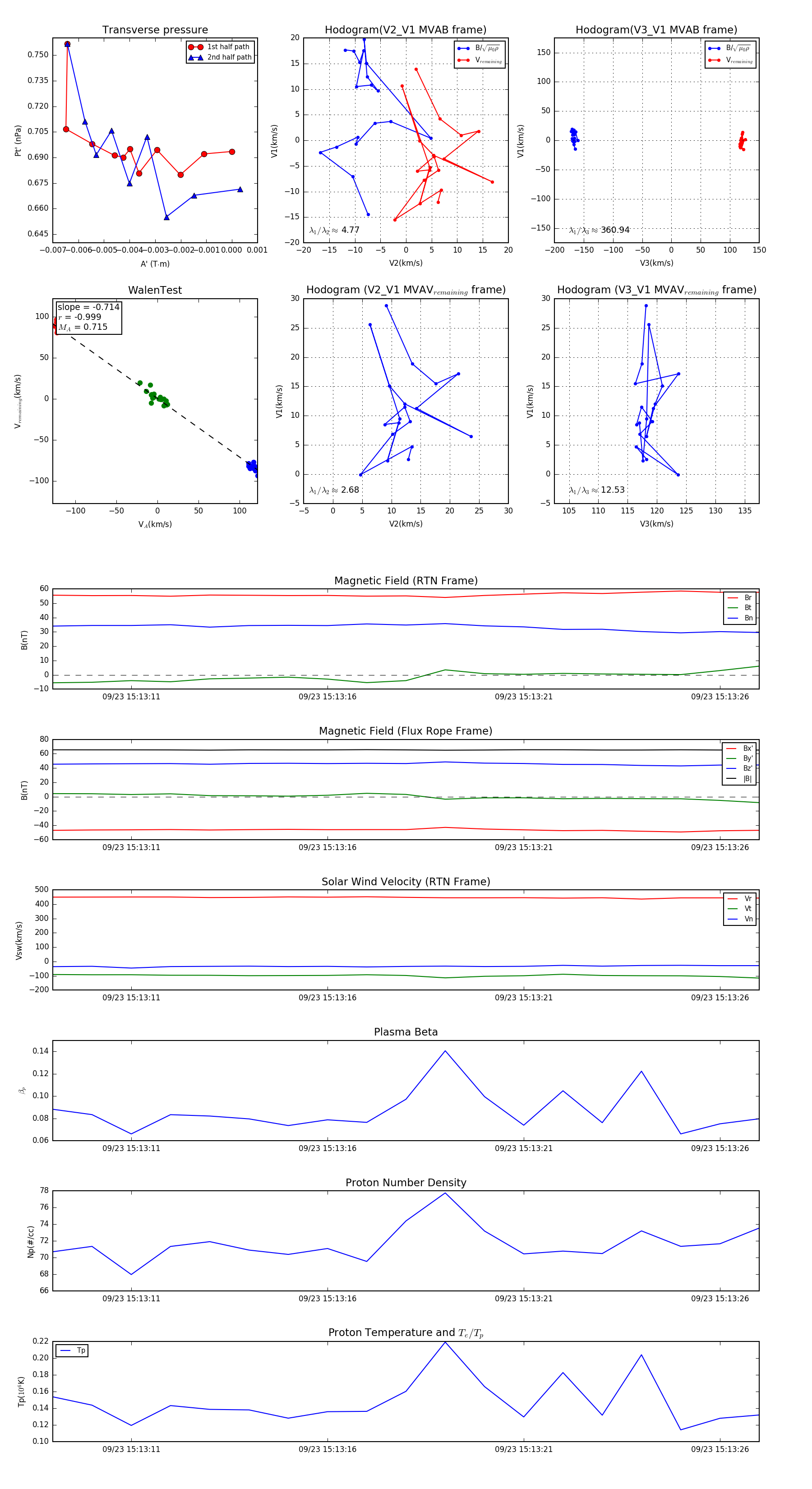
Flux Rope in 2023

Flux Rope Event 2023-09-23 15:13:09 ~ 2023-09-23 15:13:27 (19 seconds)


plot