HOME   LIST
‹–   –›

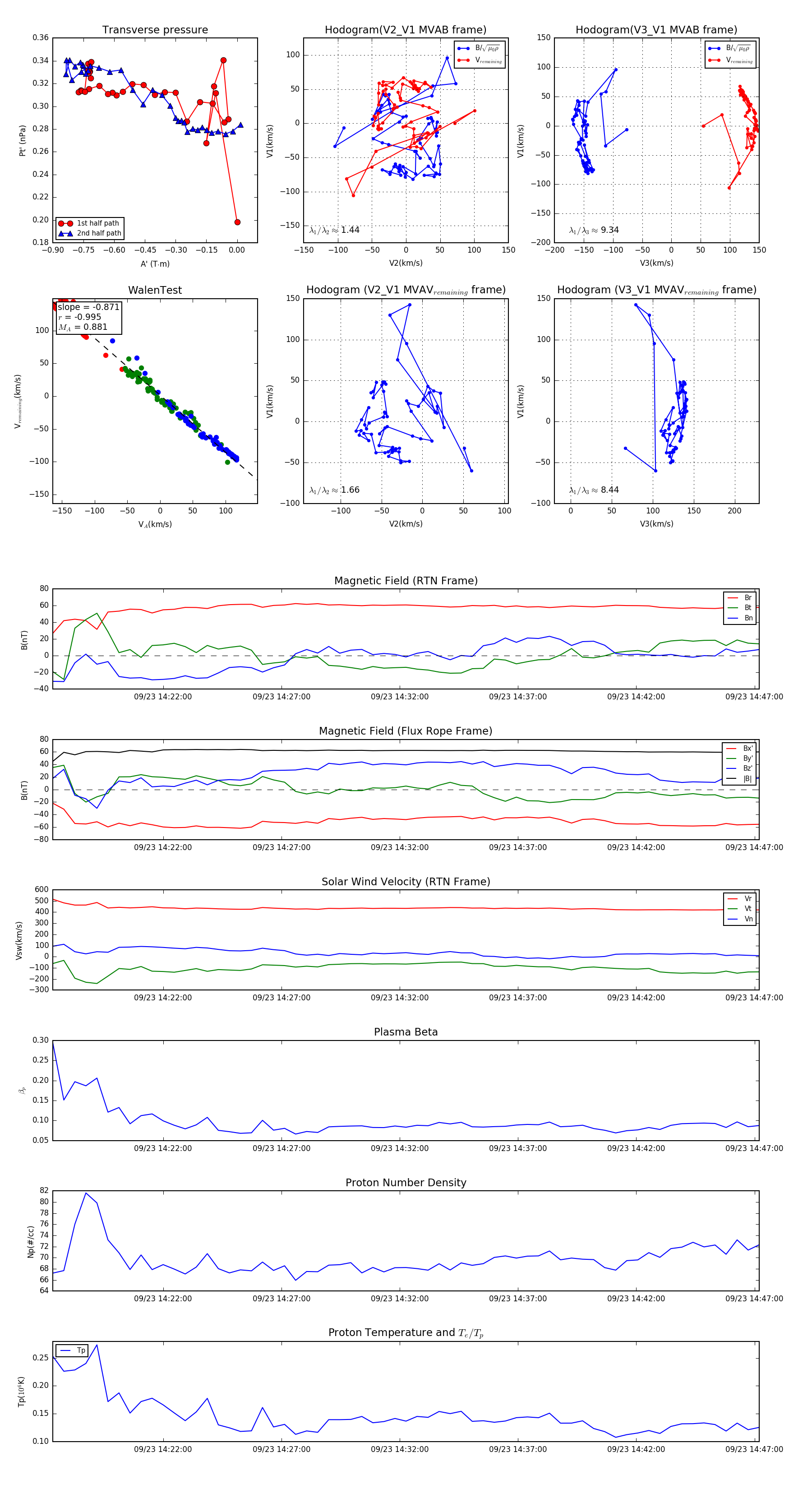
Flux Rope in 2023

Flux Rope Event 2023-09-23 14:17:20 ~ 2023-09-23 14:47:12 (1793 seconds)


plot