HOME   LIST
‹–   –›

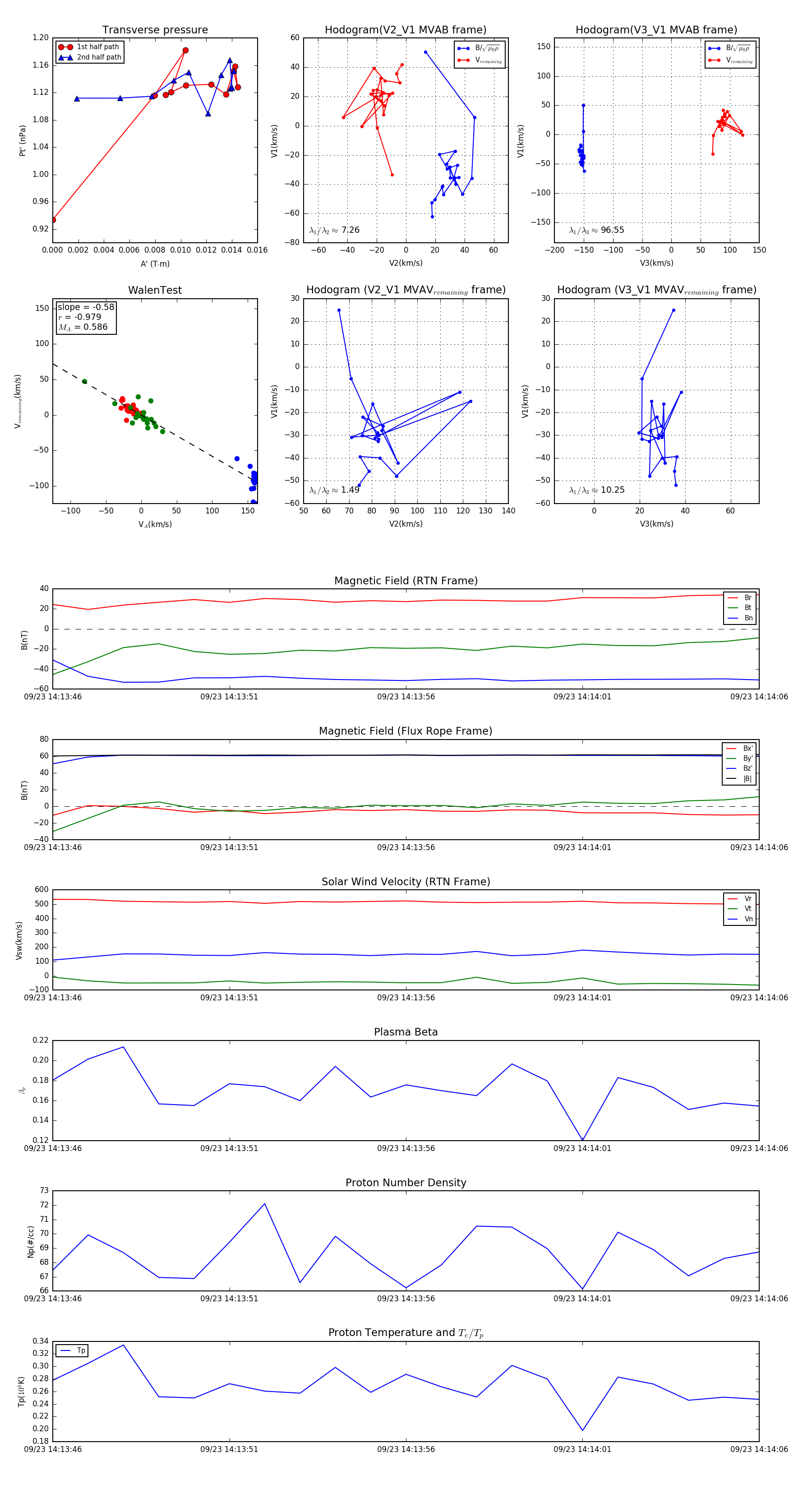
Flux Rope in 2023

Flux Rope Event 2023-09-23 14:13:46 ~ 2023-09-23 14:14:06 (21 seconds)


plot