HOME   LIST
‹–   –›

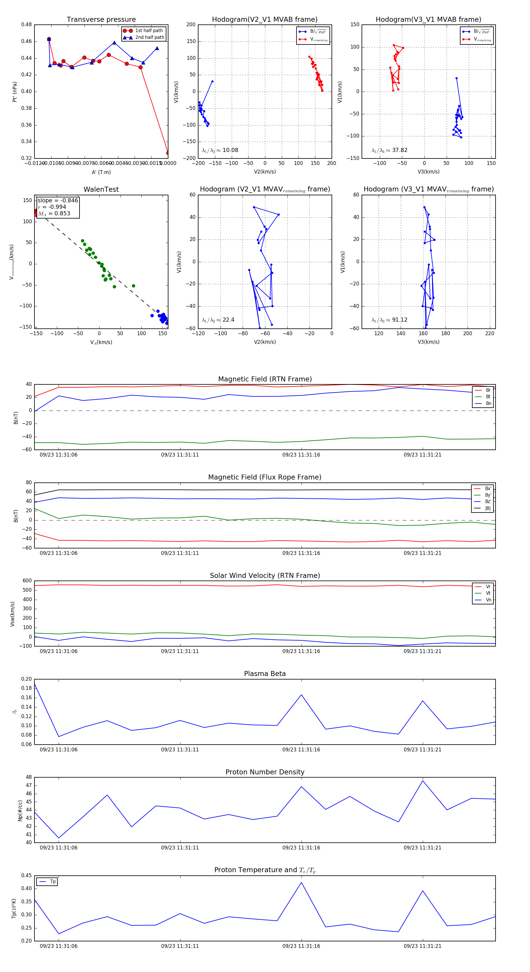
Flux Rope in 2023

Flux Rope Event 2023-09-23 11:31:05 ~ 2023-09-23 11:31:24 (20 seconds)


plot