HOME   LIST
‹–   –›

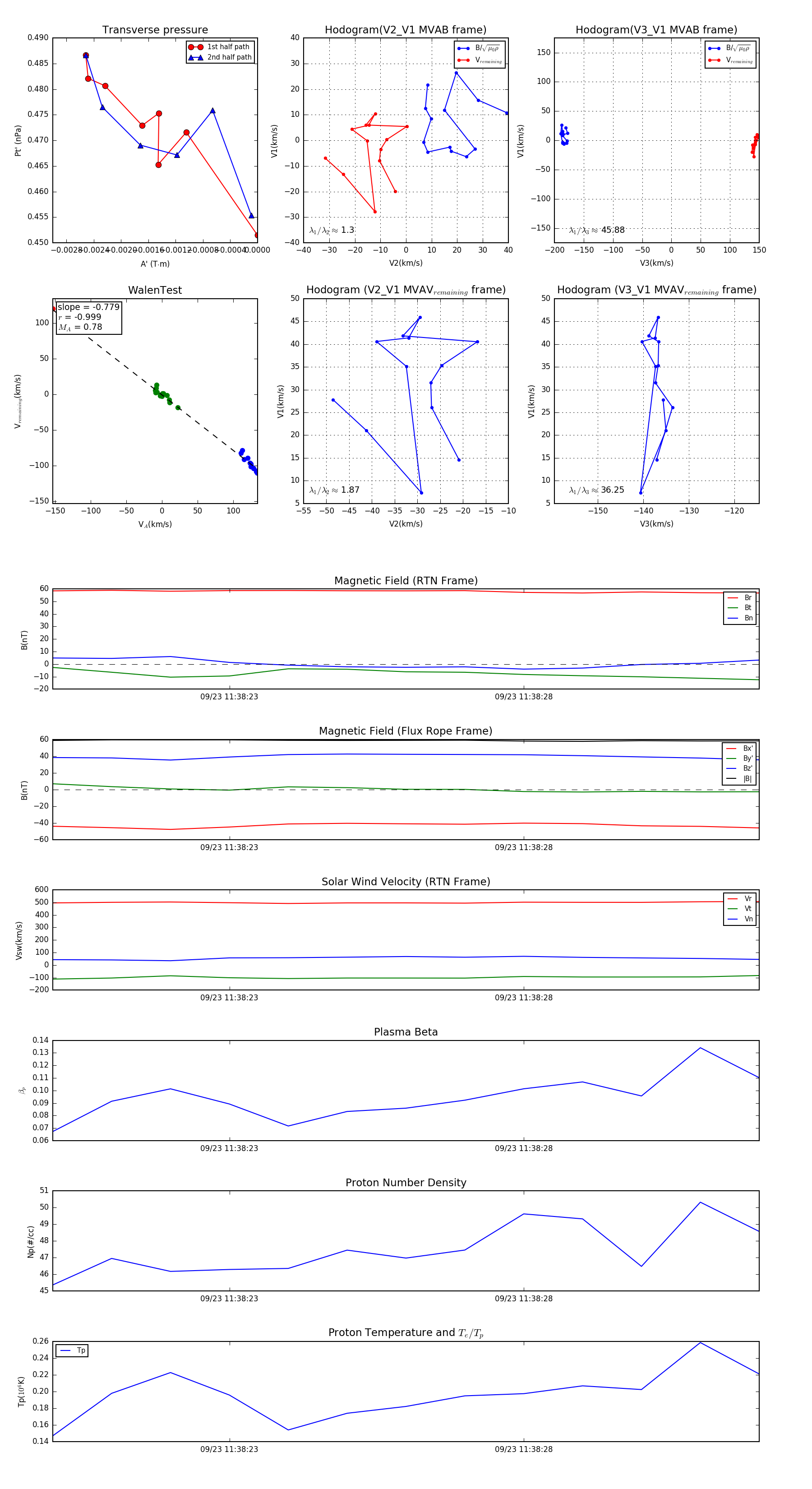
Flux Rope in 2023

Flux Rope Event 2023-09-23 11:38:20 ~ 2023-09-23 11:38:32 (13 seconds)


plot