HOME   LIST
‹–   –›

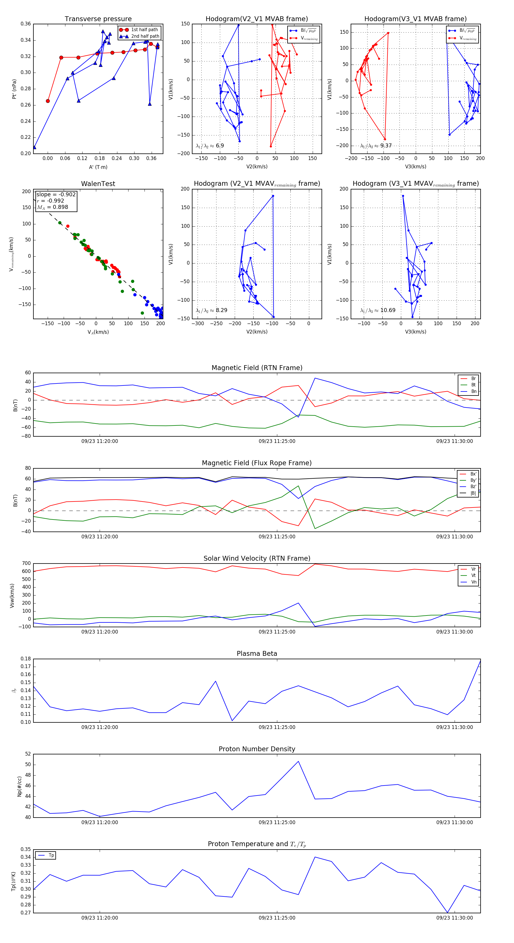
Flux Rope in 2023

Flux Rope Event 2023-09-23 11:18:08 ~ 2023-09-23 11:30:44 (757 seconds)


plot