HOME   LIST
‹–   –›

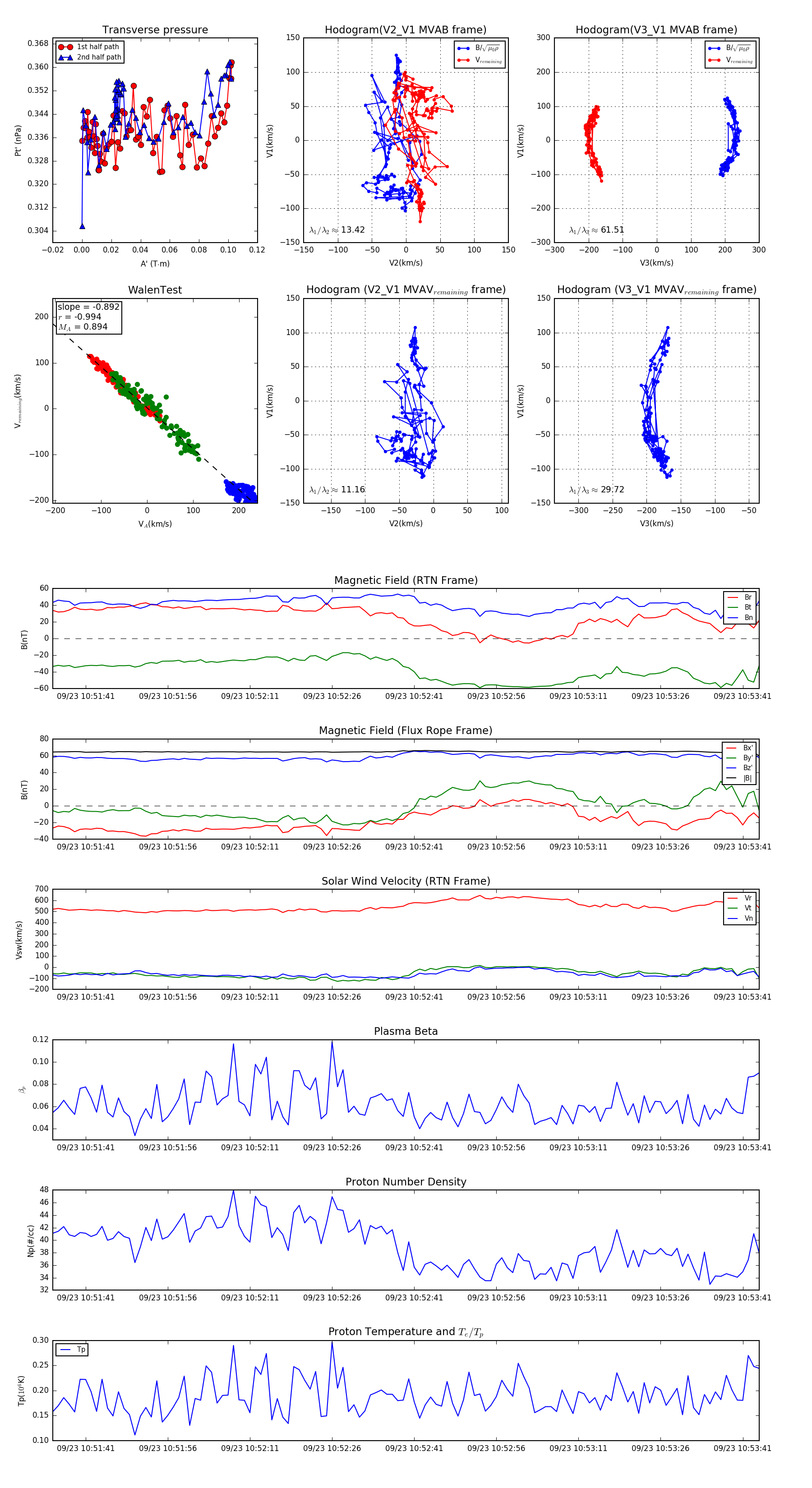
Flux Rope in 2023

Flux Rope Event 2023-09-23 10:51:35 ~ 2023-09-23 10:53:44 (130 seconds)


plot