HOME   LIST
‹–   –›

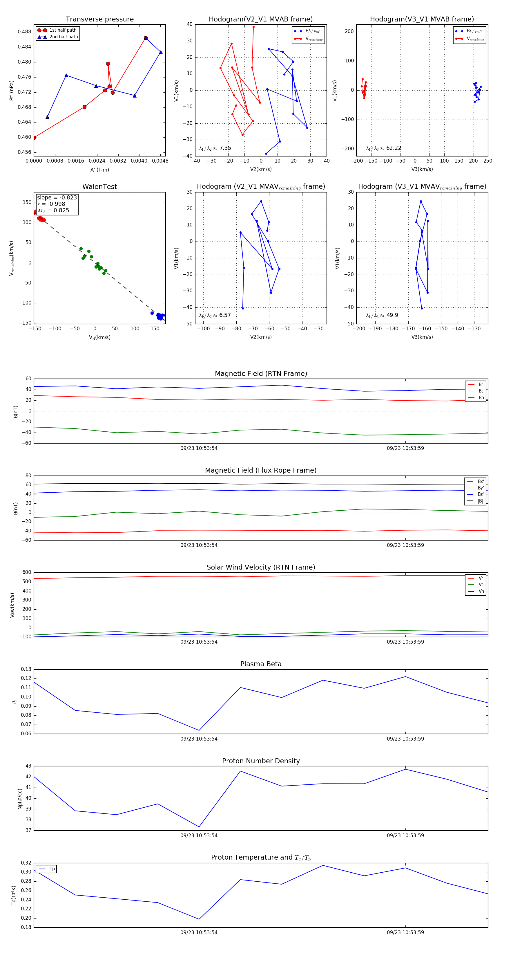
Flux Rope in 2023

Flux Rope Event 2023-09-23 10:53:50 ~ 2023-09-23 10:54:01 (12 seconds)


plot