HOME   LIST
‹–   –›

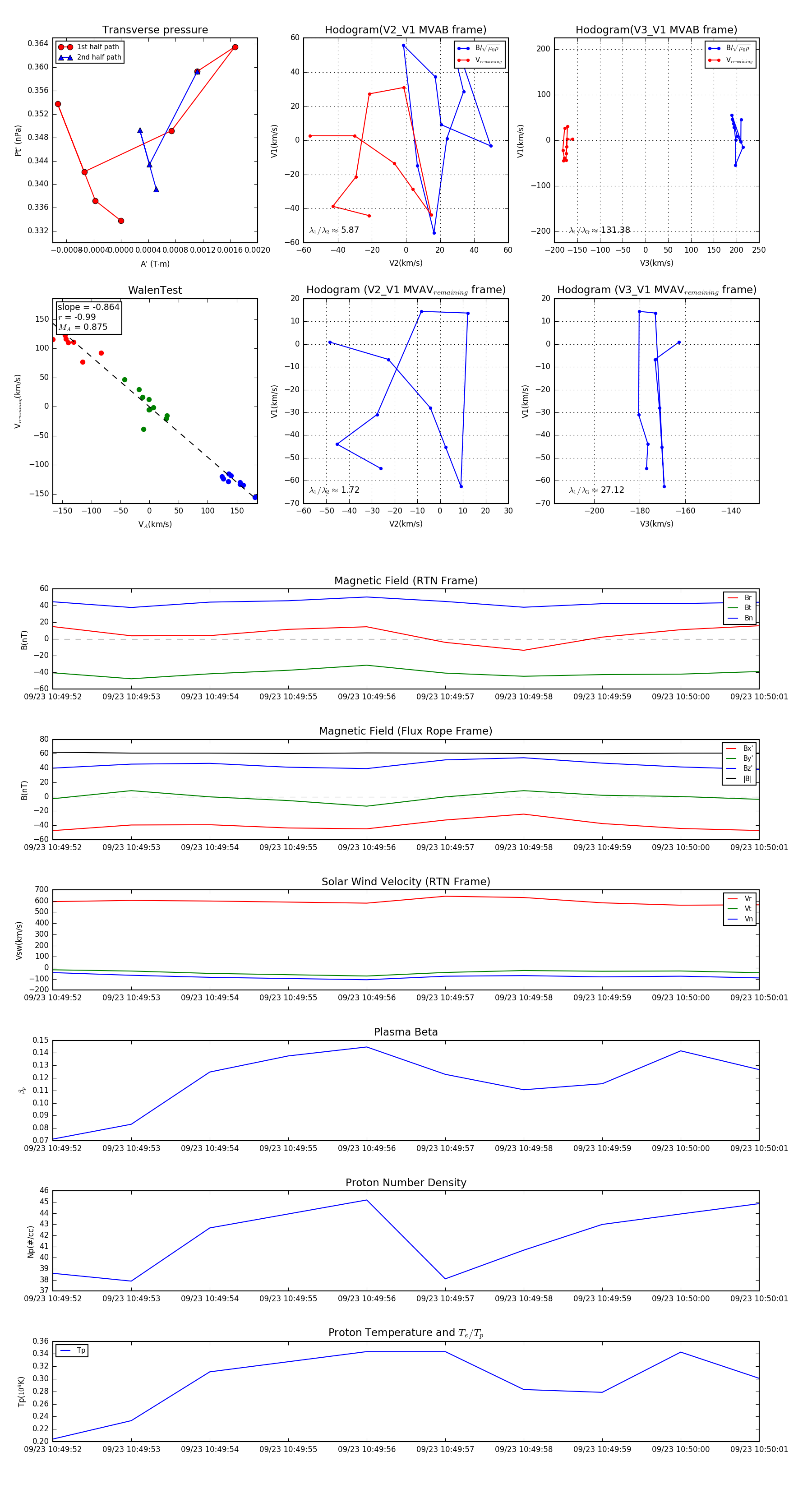
Flux Rope in 2023

Flux Rope Event 2023-09-23 10:49:52 ~ 2023-09-23 10:50:01 (10 seconds)


plot