HOME   LIST
‹–   –›

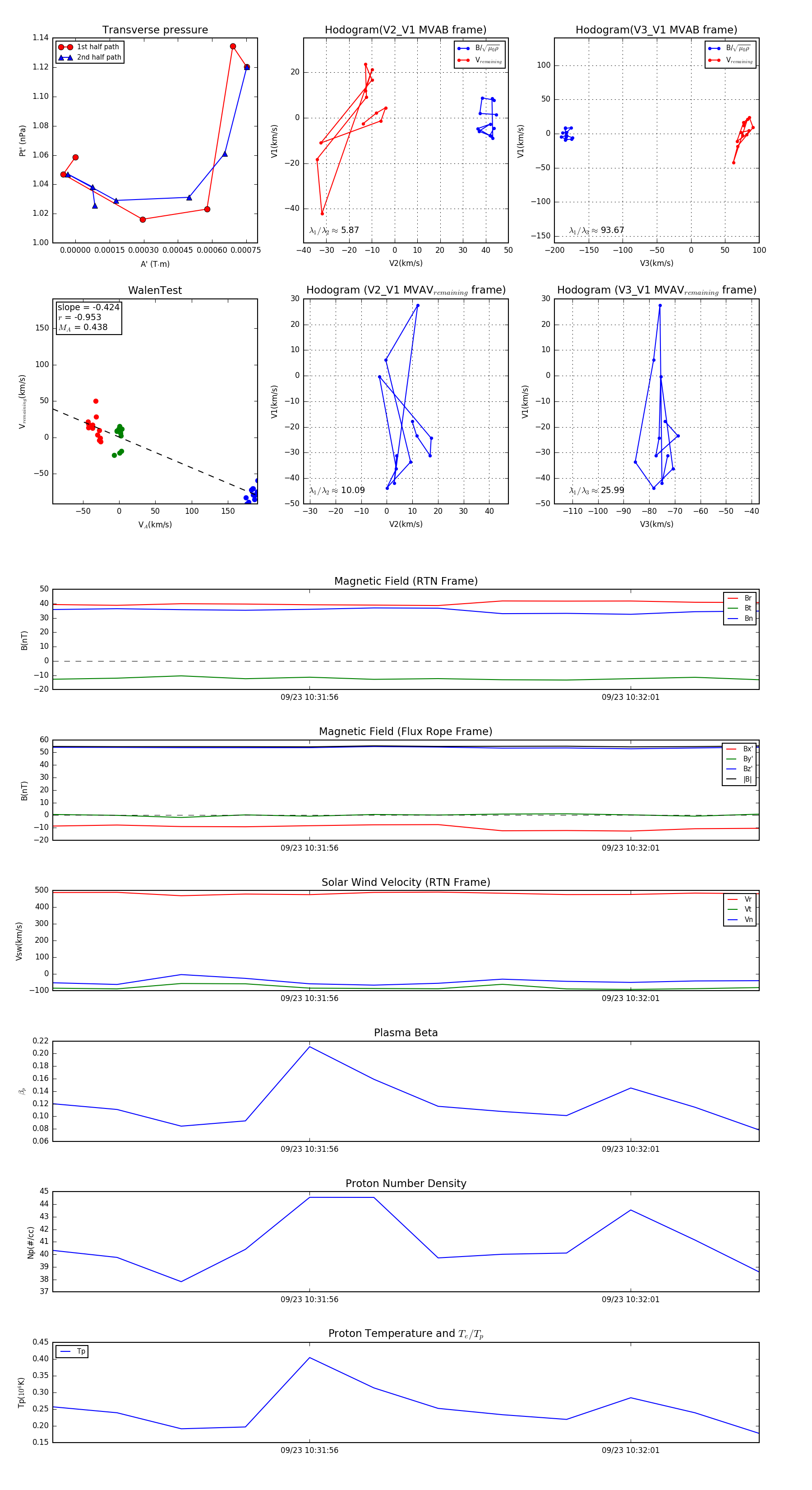
Flux Rope in 2023

Flux Rope Event 2023-09-23 10:31:52 ~ 2023-09-23 10:32:03 (12 seconds)


plot