HOME   LIST
‹–   –›

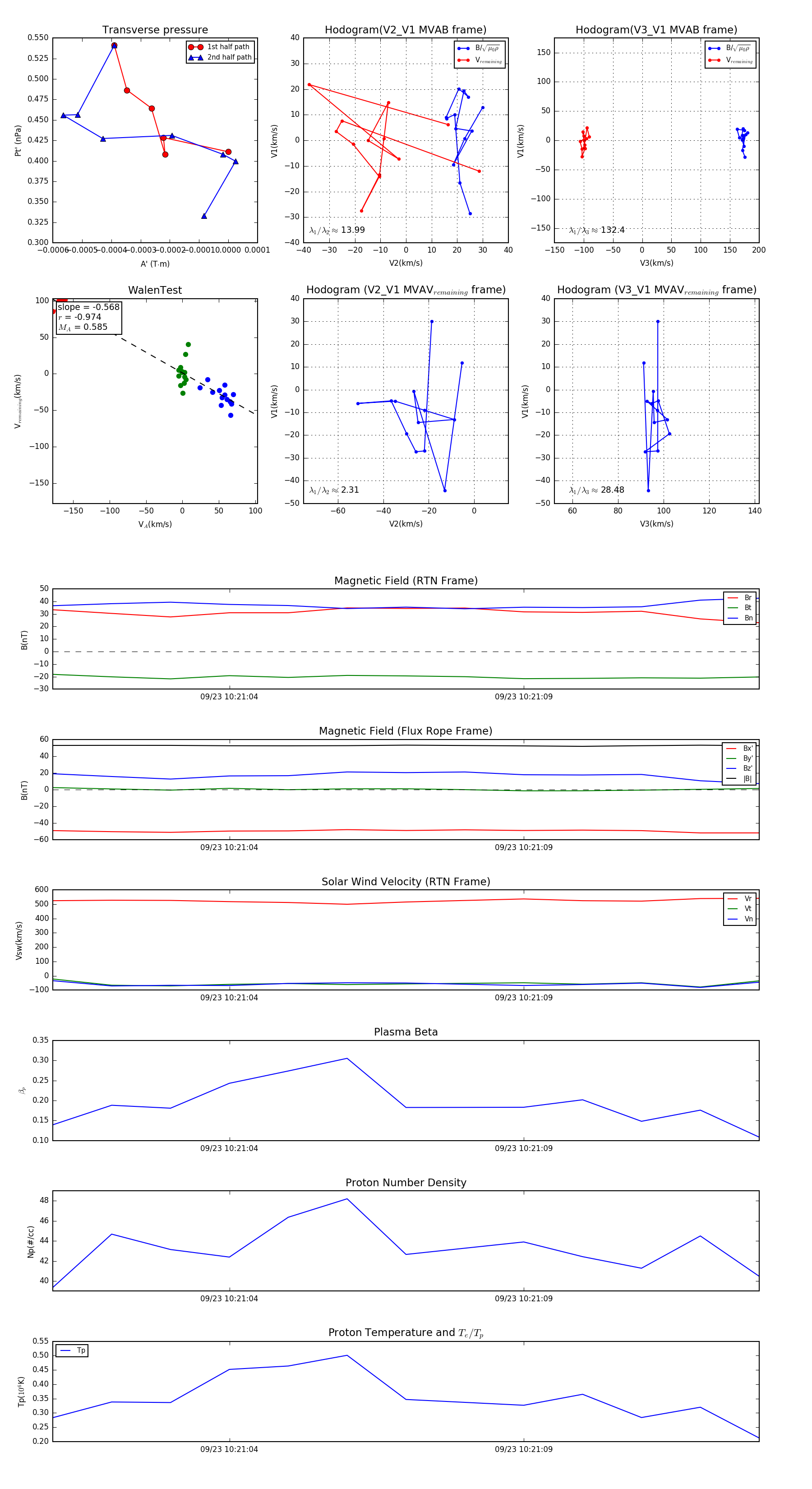
Flux Rope in 2023

Flux Rope Event 2023-09-23 10:21:01 ~ 2023-09-23 10:21:13 (13 seconds)


plot