HOME   LIST
‹–   –›

Flux Rope in 2023

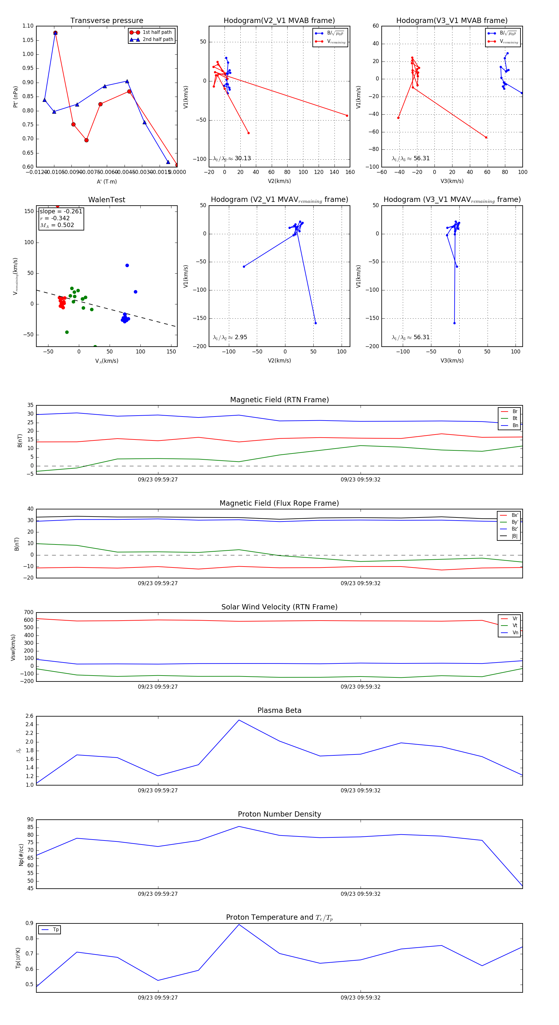
Flux Rope Event 2023-09-23 09:59:24 ~ 2023-09-23 09:59:36 (13 seconds)


plot