HOME   LIST
‹–   –›

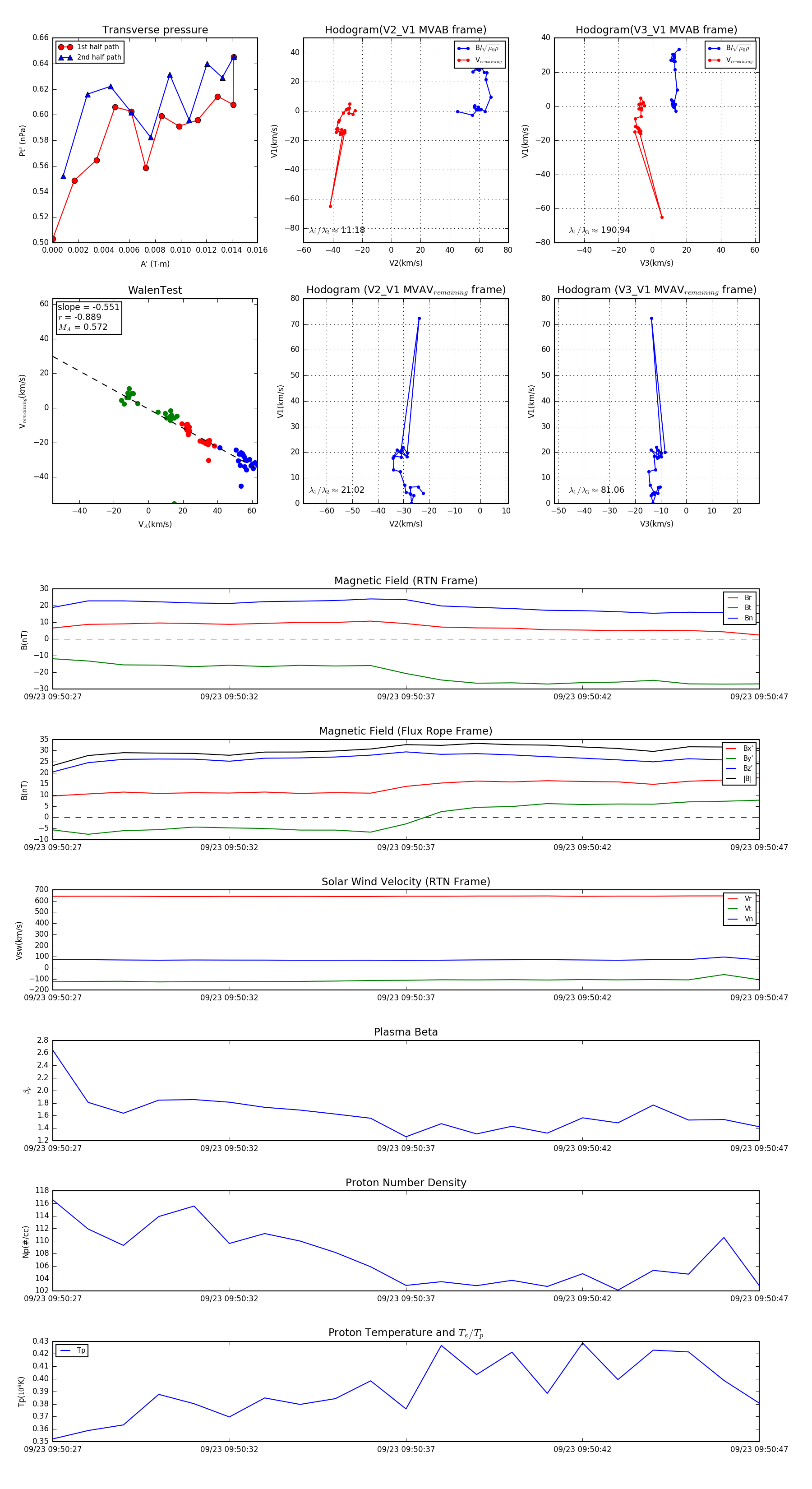
Flux Rope in 2023

Flux Rope Event 2023-09-23 09:50:27 ~ 2023-09-23 09:50:47 (21 seconds)


plot